LEMON Manuals: Even more car manuals for everyone: 1960-2025
Home >> GMC >> 2002 >> Jimmy 2D Utility, Part Time, Automatic >> Repair and Diagnosis >> External Pages >> Different car >> Section 1576 (Data Link Communications System) >> Schematic and Routing Diagrams >> Data Link Connector (DLC) Schematics (Data Link Connector and SP205) >> Notes
April 5, 2026: LEMON Manuals is launched! Read the announcement.

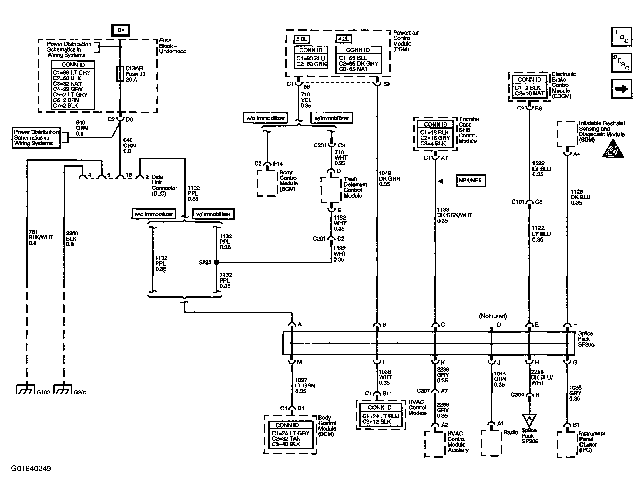
Data Link Connector (DLC) Schematics (Data Link Connector and SP205): Notes

WARNING: This page is about a different car, the 2003 Oldsmobile Bravada, 2003 GMC Envoy XL, 2003 GMC Envoy, and 2003 Chevrolet TrailBlazer. However, it is still accessible from the selected car via links, so may be relevant.
Fig 1: Data Link Connector (DLC) Schematic Diagram (Data Link Connector and SP205)
G01640249Courtesy of GENERAL MOTORS CORP.