LEMON Manuals: Even more car manuals for everyone: 1960-2025
Home >> GMC >> 2008 >> Acadia AWD V6-3.6L >> Repair and Diagnosis >> Diagrams >> Exploded Views >> Automatic Transmission/Transaxle >> Transmission Case Assembly
April 5, 2026: LEMON Manuals is launched! Read the announcement.

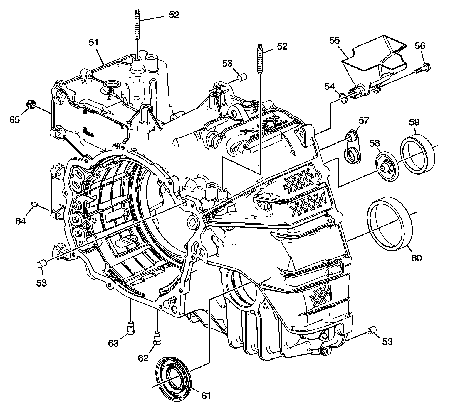
Transmission Case Assembly



Disassembled Views

Transmission Case Assembly

Transmission Case Assembly:




51 - A/Trans Case Assembly
52 - Transmission Fluid Cooler Pipe Stud
53 - Transmission Case Cover Locator Pin
54 - A/Trans Fluid Trough O-Ring Seal
55 - A/Trans Fluid Trough Assembly
56 - A/Trans Fluid Trough Bolt
57 - A/Trans Pump Fluid Outlet Seal Assembly
58 - Front Differential Drive Pinion Gear Lube Dam
59 - Front Differential Drive Pinion Gear Bearing Cup
60 - Front Differential Carrier Bearing Cup
61 - Front Wheel Drive Shaft Oil Seal Assembly
62 - A/Trans Fluid Press Test Hole Plug
63 - A/Trans Fluid Level Hole Plug
64 - Control Valve Body Locator Pin
65 - 1-2-3-4 Clutch Fluid Passage Seal