LEMON Manuals: Even more car manuals for everyone: 1960-2025
Home >> GMC >> 2012 >> Yukon 4WD V8-5.3L >> Repair and Diagnosis >> Locations >> Component Locations >> Instrument Panel/Center Console Component Views >> Steering Column Components
April 5, 2026: LEMON Manuals is launched! Read the announcement.

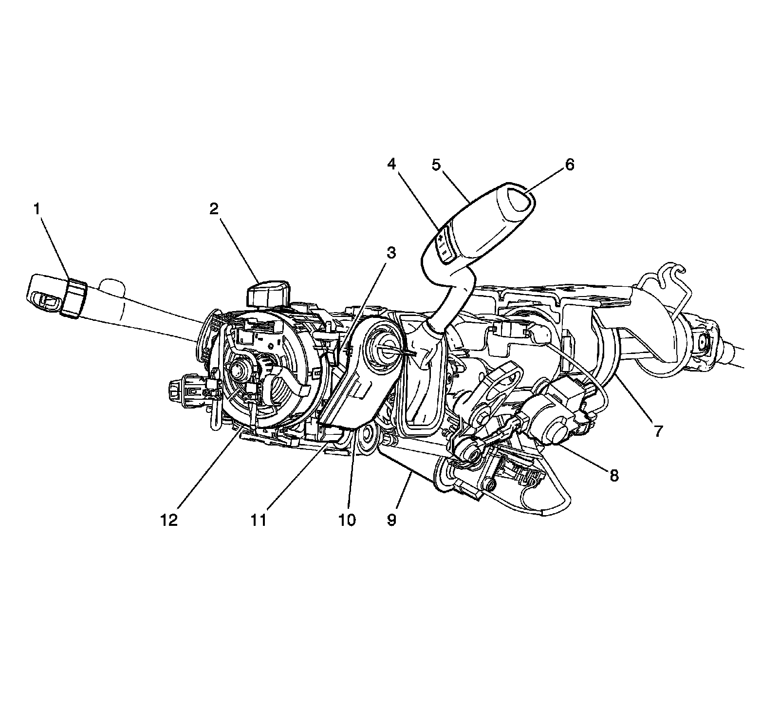
Steering Column Components




Instrument Panel/Center Console Component Views

Steering Column Components




1 - Turn Signal/Multifunction Switch
2 - Hazard Switch
3 - Ignition Lock Cylinder
4 - Automatic Transmission Manual Shift Switch (MYC, MYD or M99)
5 - Automatic Transmission Shift Lever
6 - Tow/Haul Switch (MYC or MYD)
7 - Steering Angle Sensor (JL4)
8 - Automatic Transmission Shift Lock Control Solenoid
9 - Tilt Wheel Actuator
10 - Theft Deterrent Module (TDM)
11 - Ignition Switch
12 - Inflatable Restraint Steering Wheel Module Coil