LEMON Manuals: Even more car manuals for everyone: 1960-2025
Home >> GMC >> 2013 >> Acadia Denali, AWD >> Repair and Diagnosis >> External Pages >> Different car >> Section 171 (Object Detection System) >> Description and Operation >> Object Detection Description and Operation (with Forward Collision Alert, UEU) >> Notes
April 5, 2026: LEMON Manuals is launched! Read the announcement.

Object Detection Description and Operation (with Forward Collision Alert, UEU): Notes

WARNING: This page is about a different car, the 2015 Cadillac SRX. However, it is still accessible from the selected car via links, so may be relevant.
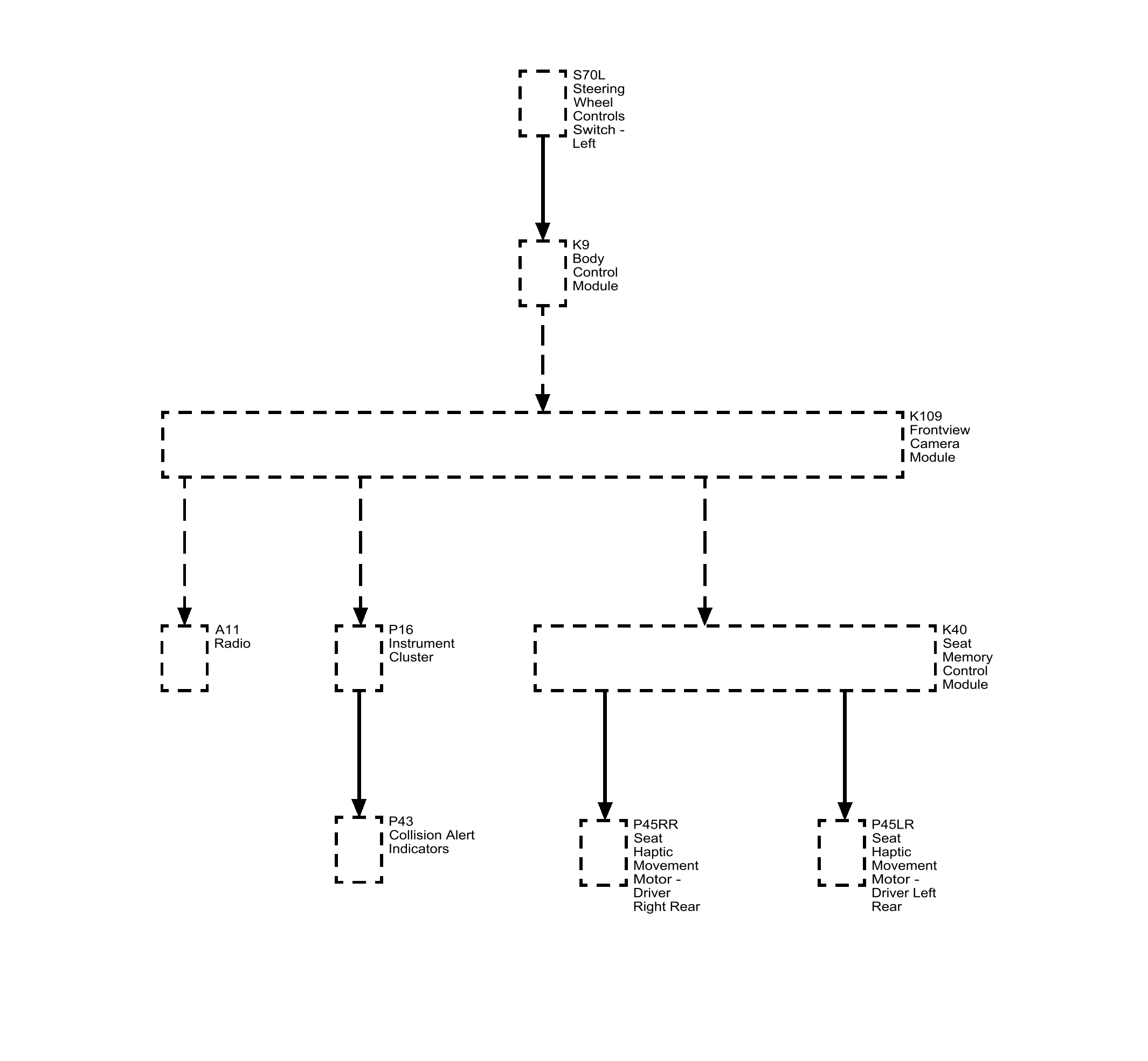
Fig 1: Forward Collision Alert Block Diagram (with Forward Collision Alert, UEU)
GM3444044Courtesy of GENERAL MOTORS COMPANY
Callout Component Name
S70L S70L Steering Wheel Controls Switch - Left
K9 K9 Body Control Module
K109 K109 Frontview Camera Module
A11 A11 Radio
P16 P16 Instrument Cluster
K40 K40 Seat Memory Control Module
P43 P43 Collision Alert Indicators
P45RR Seat Haptic Movement Motor - Driver Right Rear
P45LR Seat Haptic Movement Motor - Driver Left Rear

The forward collision alert system is a convenience feature of the front view camera that issues a warning to the driver when a potential collision risk exists. The front view camera is located behind the windshield, looking out at the road ahead and detecting vehicles directly ahead, within a distance of approximately 60 meters (197 ft). The forward collision alert system operates at speeds above 40 kph (25 mph). When the system detects a vehicle in the path ahead, the green vehicle ahead indicator in the vehicle direction display is illuminated. When approaching another vehicle too rapidly, the collision alert symbol will flash in the head-up display (if equipped) or a series of red LEDs in the vehicle direction display. Simultaneously an audible alert can sound or the Safety Alert Seat pulses. The visual alert cannot be changed, but the driver can select between audible or haptic alerts in the vehicle personalization menus. The forward collision alert system can also be turned on or off through the vehicle personalization menus. See the user's manual for more detailed information on vehicle personalization.

Forward collision alert does not warn the driver of any objects that are not detected as a vehicle, like e.g. pedestrians, animals, signs, guard rails, bridges, construction barrels or other stationary or slow moving objects. The forward collision alert timing sensitivity to control the distance to the vehicle ahead can be set using the forward collision alert switch in the left steering wheel controls.

In some cases the camera may detect a vehicle that is not in the path ahead, or the system may occasionally provide unrealistic alerts. This could respond to a turning vehicle ahead, guard rails, traffic signs, or other stationary objects. This is normal operation, the vehicle does not need service. Forward collision alert may sometimes set unnecessary alerts to turning vehicles, vehicles in other lanes, objects that are not vehicles, or shadows. These alerts are normal operation and the vehicle does not need service.

The forward collision alert system is made up of the following components:

Front View Camera Module 

The camera detects vehicles in front of the host vehicle. The front view camera module requests the green vehicle ahead alert indicator in the vehicle direction display ON via serial data when the front view camera system has detected a vehicle in the driving path ahead. The front view camera module also communicates via serial data with the driver information center, radio, and memory seat module to request visual, and audible or haptic alerts.

Forward Collision Alert Switch 

The forward collision alert switch provides an input to the front view camera module to select the alert timing sensitivity when approaching another vehicle too rapidly. The front view camera module provides a signal voltage to the normally open switch. When the switch is pressed, the signal circuit is pulled to ground, indicating to the front view camera module that the system has been requested to change the alert timing sensitivity. The first button press shows the current alert timing setting on the driver information center. With every button press, the alert timing sensitivity is changed. The current alert timing setting will be maintained until it is changed. The preset alert timing setting is displayed in the top line of the driver information center. The position of the forward collision alert switch can vary with different vehicles. For the exact position of the switch and possible user settings, please refer to the user's manual.

Instrument Cluster 

The Vehicle direction display contains the green vehicle ahead indicator, which indicates to the driver that the Front View Camera system has detected a vehicle in the driving path ahead and is controlled via serial data. When approaching another vehicle too rapidly, the collision alert symbol will flash in the Vehicle direction display. The red Front collision alert display will stay continuously illuminated if the vehicle ahead remains much too close. The vehicle ahead indicator will display amber when following too close to the vehicle ahead.

Radio 

The radio controls the audible alert for the forward collision alert system. If the host vehicle is approaching another vehicle too rapidly, the radio will command eight beeps as an audible alert to the driver.

Safety Alert Seat 

The memory seat module controls the haptic alert provided by the seats. If the vehicle is approaching another vehicle too quickly, the memory seat module will command five pulses to both sides of the seat.