| 3840 |
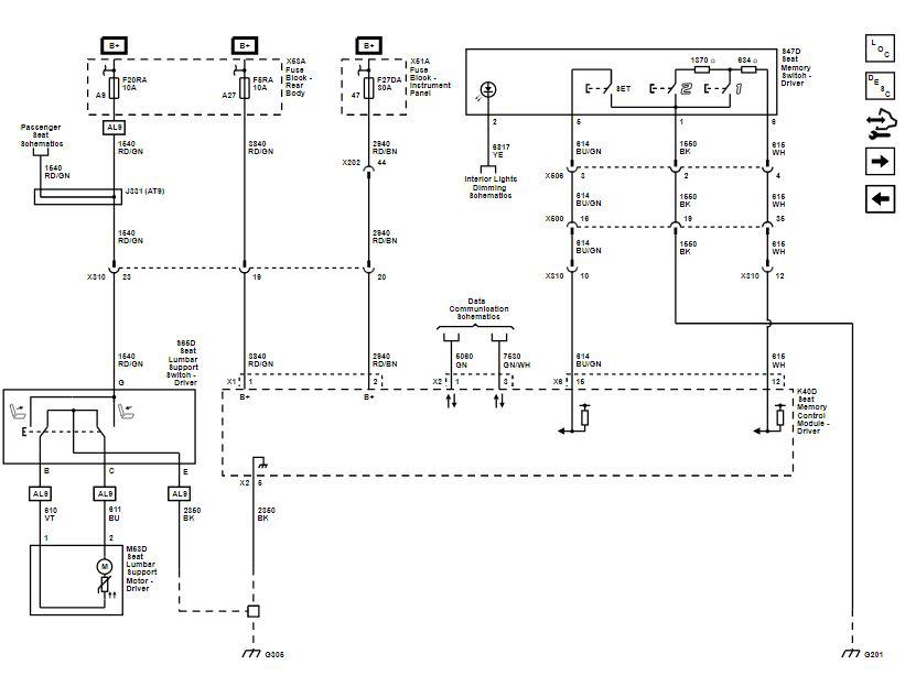
Battery Positive Voltage |
| 2940 |
Battery Positive Voltage |
| 5060 |
Low Speed GMLAN Serial Data |
| 5060_GN |
5060 GN |
| CAV_1 |
1 |
| CONN_X2 |
X2 |
| 7530 |
Driver Seat Memory Control Module LIN Bus 1 |
| 7530_GN/WH |
7530 GN/WH |
| CAV_3 |
3 |
| 614 |
Memory Seat Switch Set Signal |
| 614_BU/GN |
614 BU/GN |
| CAV_15 |
15 |
| CONN_X6 |
X6 |
| CAV_1 |
1 |
| 615 |
Memory Seat Switch Signal 1 |
| 615_WH |
615 WH |
| CAV_12 |
12 |
| CAV_6 |
6 |
| 2350 |
Ground |
| 2350_BK |
2350 BK |
| CAV_5 |
5 |
| CONN_X2 |
X2 |
| 3840_RD/GN |
3840 RD/GN |
| 2940_RD/BN |
2940 RD/BN |
| CAV_5 |
5 |
| CAV_47 |
47 |
| 3840_RD/GN |
3840 RD/GN |
| 2940_RD/BN |
2940 RD/BN |
| 2940_RD/BN |
2940 RD/BN |
| CAV_44 |
44 |
| 614_BU/GN |
614 BU/GN |
| 615_WH |
615 WH |
| 614_BU/GN |
614 BU/GN |
| 1550_BK |
1550 BK |
| 615_WH |
615 WH |
| 614_BU/GN |
614 BU/GN |
| 615_WH |
615 WH |
| 6817 |
LED Backlight Dimming Control 1 |
| 6817_YE |
6817 YE |
| CAV_2 |
2 |
| 2350_BK |
2350 BK |
| 610 |
Driver Power Seat Lumbar Motor Rearward Control |
| 610_VT |
610 VT |
| CAV_1 |
1 |
| 611 |
Driver Power Seat Lumbar Motor Forward Control |
| 611_BU |
611 BU |
| CAV_2 |
2 |
| CAV_C |
C |
| CAV_B |
B |
| CAV_E |
E |
| AL9 |
AL9: LUMBAR DRIVER-SEAT, POWER, 2 WAY |
| AL9 |
AL9: LUMBAR DRIVER-SEAT, POWER, 2 WAY |
| CAV_2 |
2 |
| 1540_RD/GN |
1540 RD/GN |
| 1540 |
Battery Positive Voltage |
| 1540_RD/GN |
1540 RD/GN |
| 5040 |
Battery Positive Voltage |
| 1540_RD/GN |
1540 RD/GN |
| 1540_RD/GN |
1540 RD/GN |
| CAV_1 |
1 |
| CONN_X1 |
X1 |
| CAV_A9 |
A9 |
| AL9 |
AL9: LUMBAR DRIVER-SEAT, POWER, 2 WAY |
| CAV_A27 |
A27 |
| 1550_BK |
1550 BK |
| 1550_BK |
1550 BK |
| CAV_10 |
10 |
| CAV_12 |
12 |
| AT9 |
AT9: LUMBAR PASSENGER-SEAT, POWER, 2 WAY |
| 1550 |
Ground |
| AL9 |
AL9: LUMBAR DRIVER-SEAT, POWER, 2 WAY |
| CAV_G |
G |
| X500 |
X500 |
| CAV_16 |
16 |
| CAV_35 |
35 |
| CAV_19 |
19 |
| X506 |
X506 |
| CAV_3 |
3 |
| CAV_4 |
4 |
| CAV_2 |
2 |
| X310 |
X310 |
| CAV_20 |
20 |
| CAV_19 |
19 |
| CAV_23 |
23 |
| F5RA |
F5RA 10A |
| F27DA |
F27DA 30A |
| X202 |
X202 |
| F20RA |
F20RA 10A |
| J331 |
J331 |
| G201 |
G201 |
| X310 |
X310 |
| X310 |
X310 |
| X500 |
X500 |
| X506 |
X506 |
| X310 |
X310 |
| S47D |
S47D Seat Memory Switch - Driver (A45/A74) |
| X53A |
X53A Fuse Block - Rear Body |
| Interior_Lights_Dimming_Schematics_REF |
Interior Lights Dimming Schematics |
| X51A |
X51A Fuse Block - Instrument Panel |
| M53D |
M53D Seat Lumbar Support Motor - Driver (AL9) |
| Data_Communication_Schematics_REF |
Data Communication Schematics |
| Passenger_Seat_Schematics_REF |
Passenger Seat Schematics |
| K40D |
K40D Seat Memory Control Module - Driver (A45/A74) |
| S65D |
S65D Seat Lumbar Support Switch - Driver (AL9) |