LEMON Manuals: Even more car manuals for everyone: 1960-2025
Home >> Geo >> 1994 >> Prizm Base, Automatic >> Repair and Diagnosis (Single Page) >> Engine Performance >> System >> Engine Controls - Tests W/Codes >> Diagnostic Code Charts (PRIZM) >> Code 21 (PRIZM) - Oxygen Sensor, Open Or Shorted Circuit >> Diagnostic Aids
April 5, 2026: LEMON Manuals is launched! Read the announcement.

Diagnostic Aids

Verify clean, tight connection on G106 (Brown wire).

An intermittent condition may be caused by poor connection, rubbed-through insulation, or a broken wire inside insulation. Check ECM harness connectors for backed-out terminals, improper mating, broken locks, improperly formed or damaged terminals, and poor terminal-to-wire connections before component replacement.

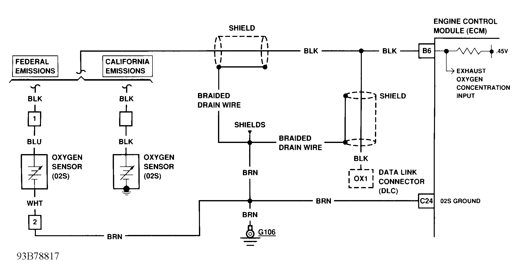
Fig 1: CODE 21 - Schematic (Prizm) Oxygen Sensor, Open Or Shorted Circuit
G93B78817
Fig 2: CODE 21 - Flow Chart (Prizm) Oxygen Sensor, Open Or Shorted Circuit
G94B44462