LEMON Manuals: Even more car manuals for everyone: 1960-2025
Home >> Honda >> 2021 >> Pilot EX, AWD >> Repair and Diagnosis (Single Page) >> Engine Performance >> Engine Control Systems >> Engine Control System / Engine Mechanical - Service, Testing & Troubleshooting >> System Description >> Auto Idle Stop (2016 2017 2018) >> Operation
April 5, 2026: LEMON Manuals is launched! Read the announcement.

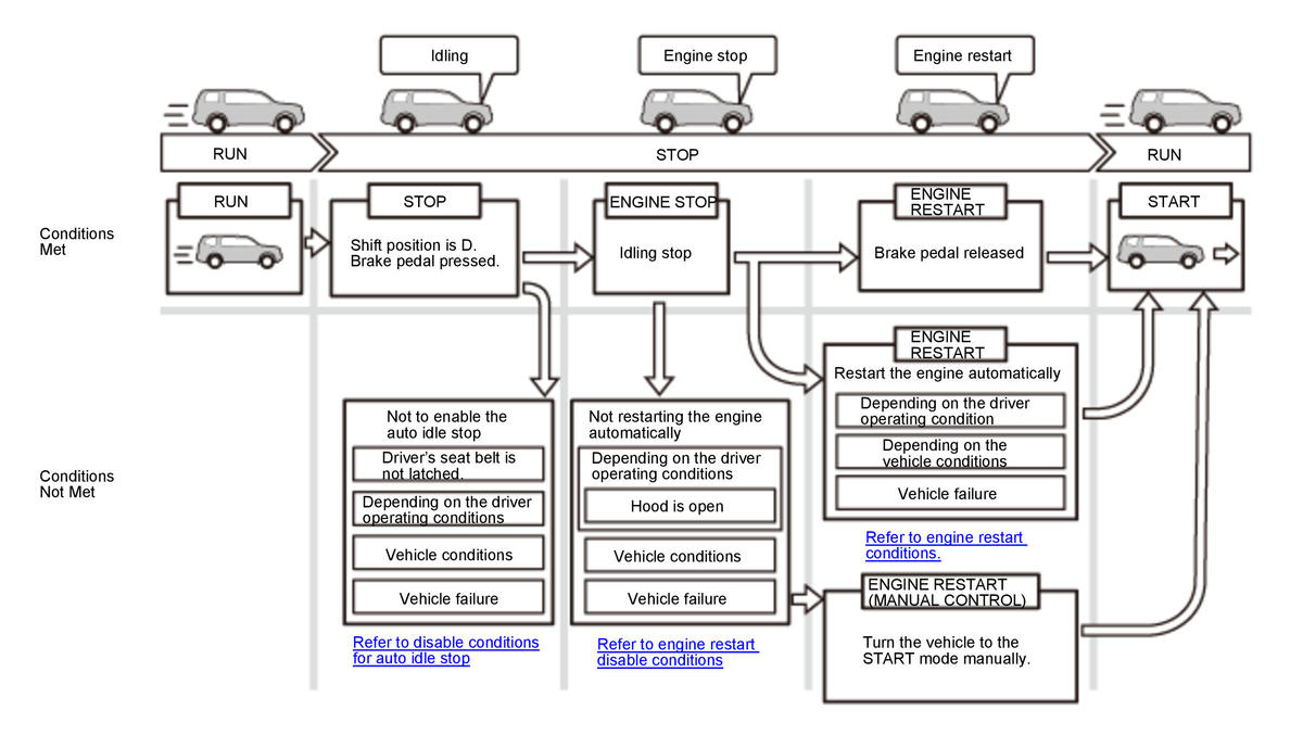
Auto Idle Stop (2016 2017 2018): Operation

The followings show the flow chart for the auto idle stop system control. The auto idle stop system determines whether the idling stop or restarting engine is needed from informations how the driver's operation, environments of the cabin/outside of the vehicle, and the vehicle conditions are.

GHH308282Courtesy of HONDA, U.S.A., INC.
GHH308283Courtesy of HONDA, U.S.A., INC.