LEMON Manuals: Even more car manuals for everyone: 1960-2025
Home >> Hummer >> 2005 >> H2 4D Utility Pickup >> Repair and Diagnosis >> Engine Performance >> System >> Engine Controls - Introduction >> Schematic and Routing Diagrams >> Engine Controls Schematics
April 5, 2026: LEMON Manuals is launched! Read the announcement.

Engine Controls Schematics

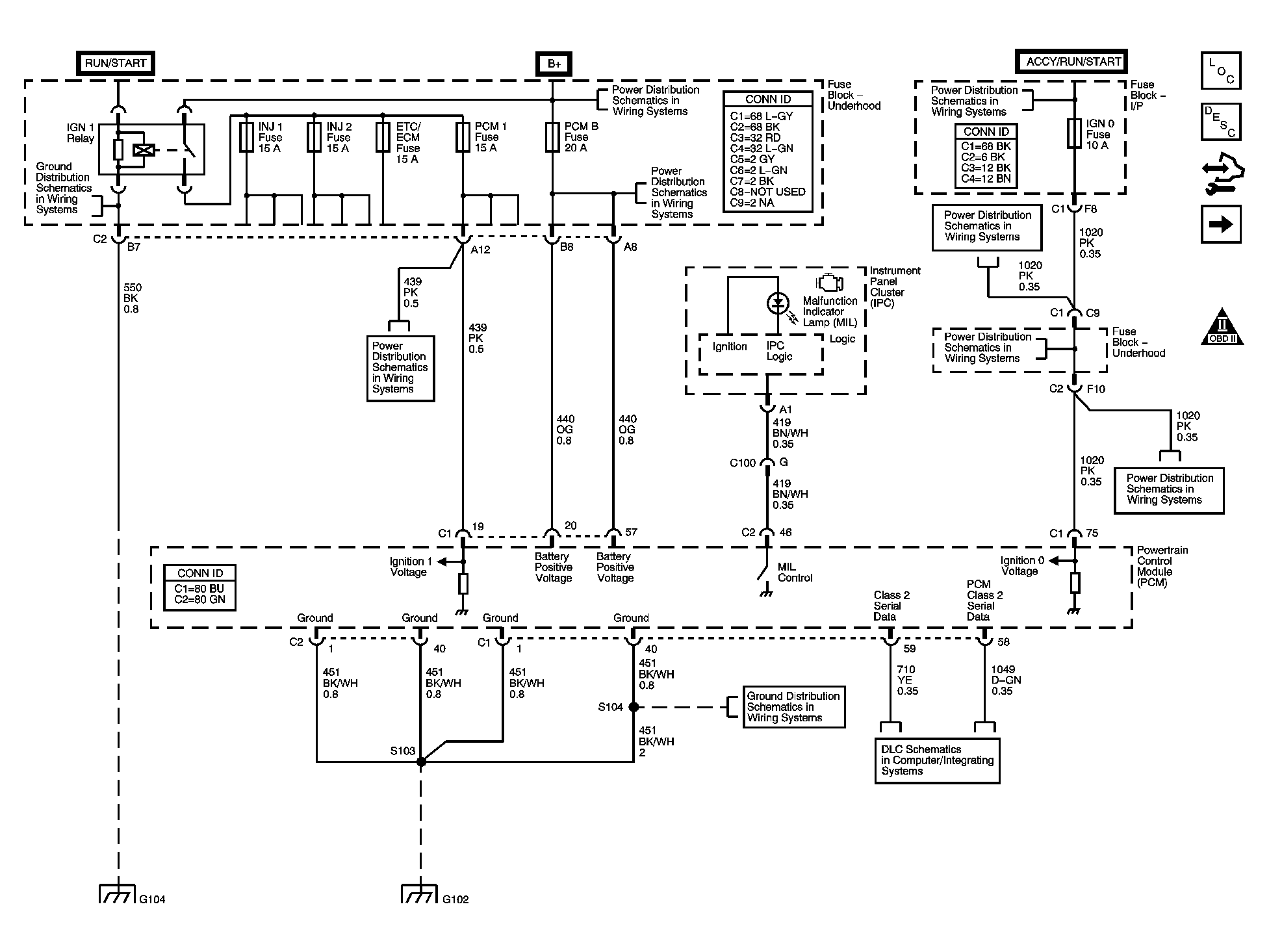
Fig 1: Module Power, Ground, Serial Data and MIL
GM1467924Courtesy of GENERAL MOTORS CORP.
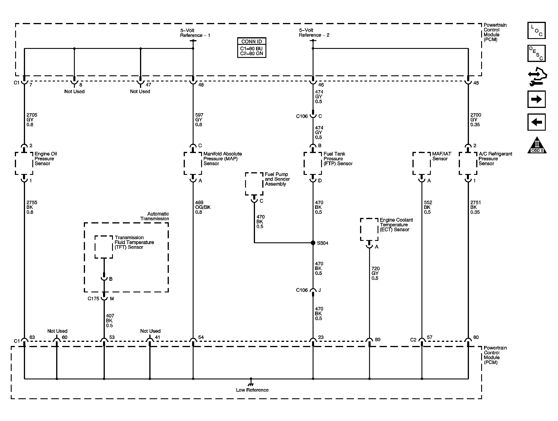
Fig 2: Engine Data Sensors - 5-Volt and Low Reference
GM1467930Courtesy of GENERAL MOTORS CORP.
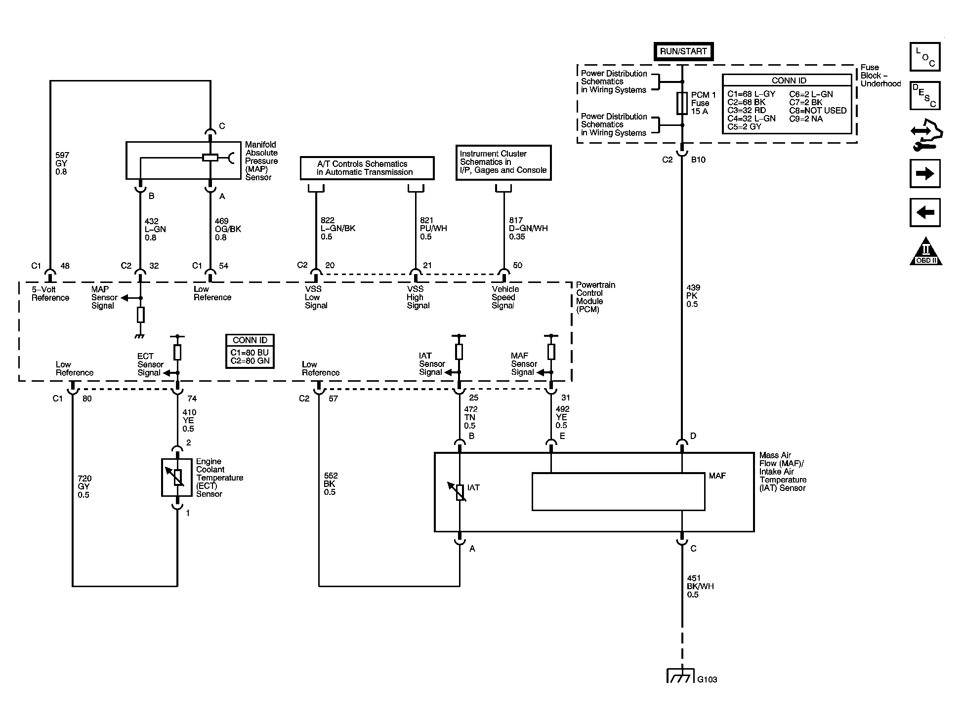
Fig 3: Engine Data Sensors - Pressure, Temperature, MAF and VSS
GM1467931Courtesy of GENERAL MOTORS CORP.
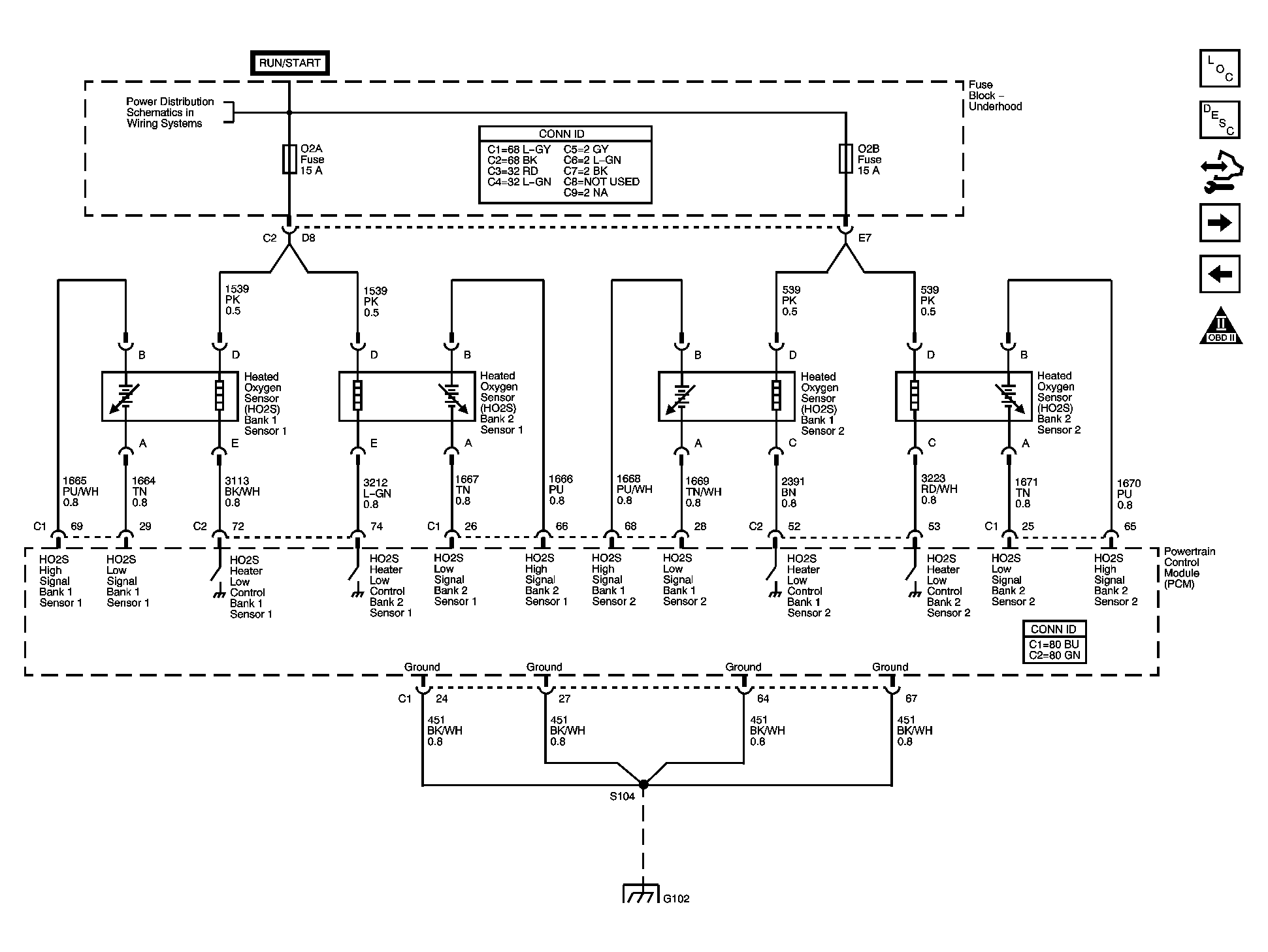
Fig 4: Engine Data Sensors - Oxygen Sensors
GM1467933Courtesy of GENERAL MOTORS CORP.
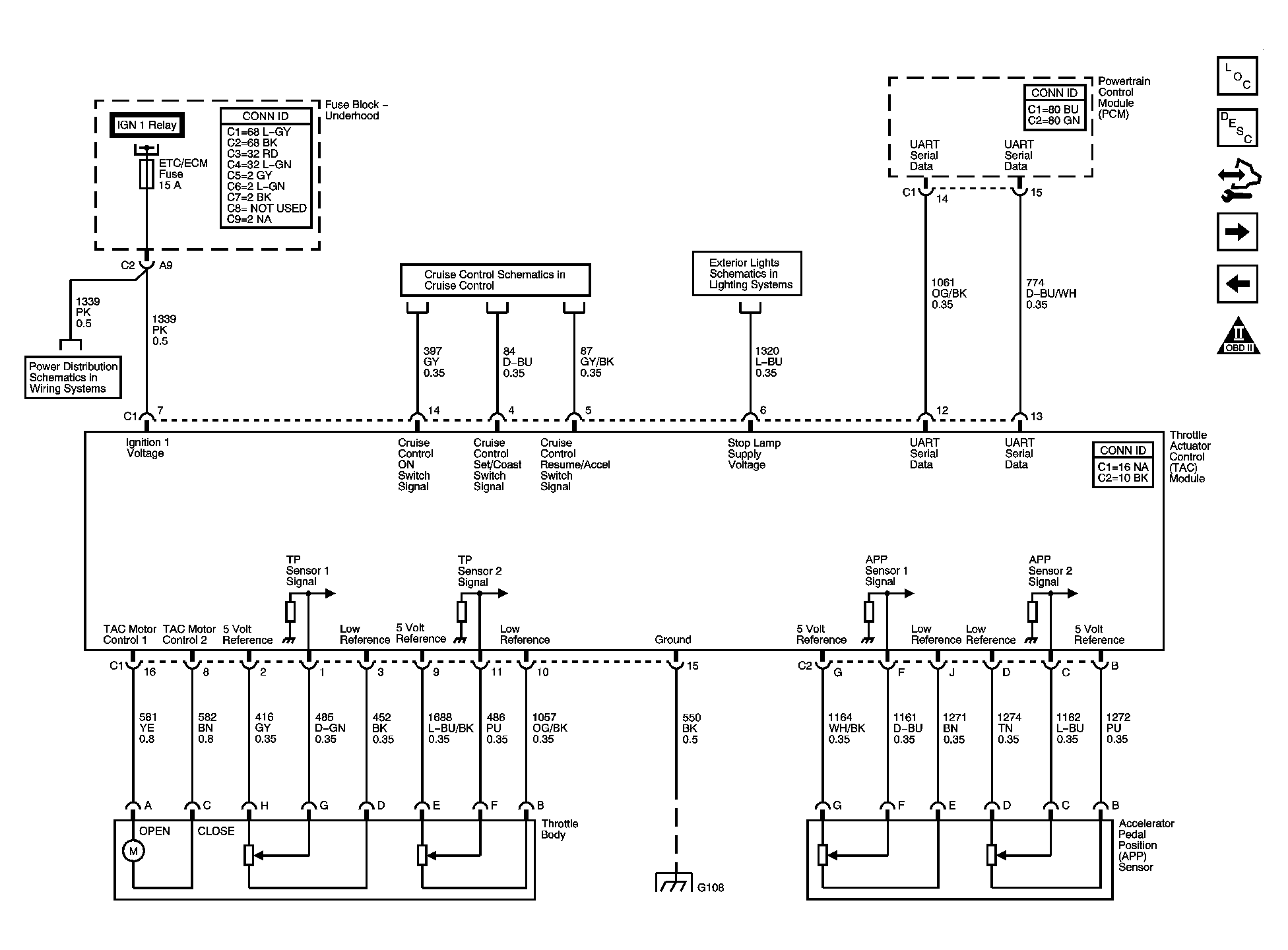
Fig 5: Engine Data Sensors - Throttle Actuator Controls
GM1467937Courtesy of GENERAL MOTORS CORP.
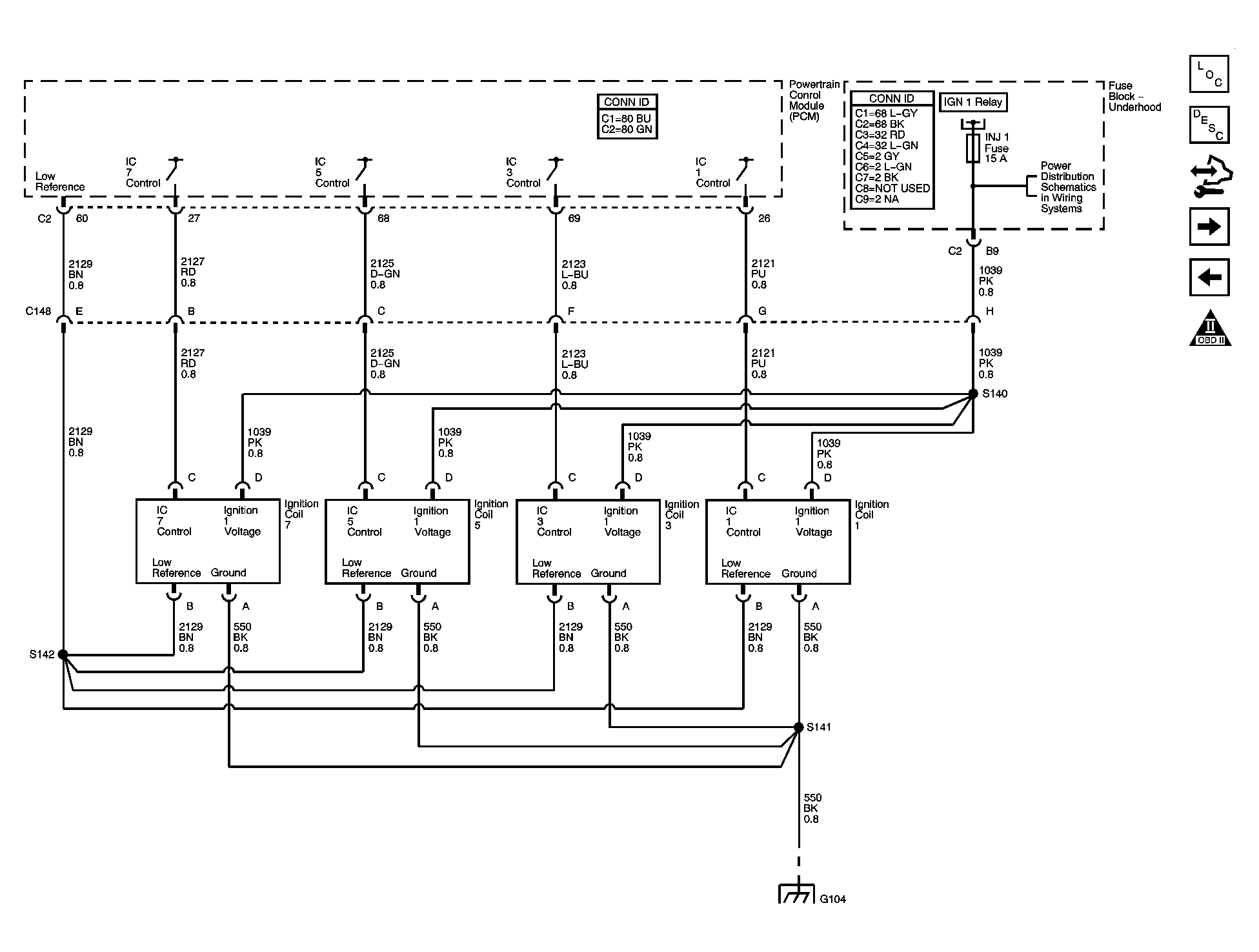
Fig 6: Ignition Controls - Ignition System Coils 1, 3, 5 and 7
GM1467940Courtesy of GENERAL MOTORS CORP.
Fig 7: Ignition Controls - Ignition System Coils 2, 4, 6 and 8
GM1467942Courtesy of GENERAL MOTORS CORP.
Fig 8: Ignition Controls - Sensors
GM1467945Courtesy of GENERAL MOTORS CORP.
Fig 9: Fuel Controls - Fuel Pump Controls and Fuel Injectors
GM1467948Courtesy of GENERAL MOTORS CORP.
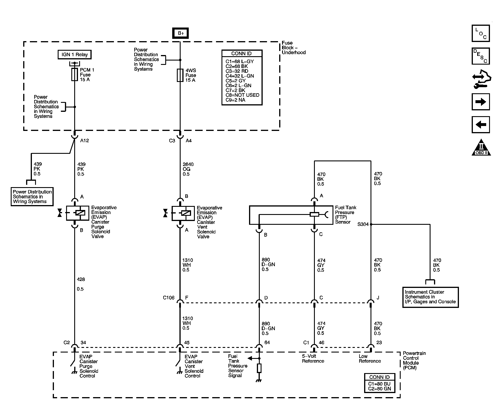
Fig 10: Fuel Controls - EVAP Controls
GM1467949Courtesy of GENERAL MOTORS CORP.
Fig 11: Transmission and Controlled/Monitored Subsystem References
GM1467951Courtesy of GENERAL MOTORS CORP.