LEMON Manuals: Even more car manuals for everyone: 1960-2025
Home >> Hummer >> 2009 >> H2 V8-6.2L >> Repair and Diagnosis >> Diagrams >> Exploded Views >> Transfer Case
April 5, 2026: LEMON Manuals is launched! Read the announcement.

Transfer Case




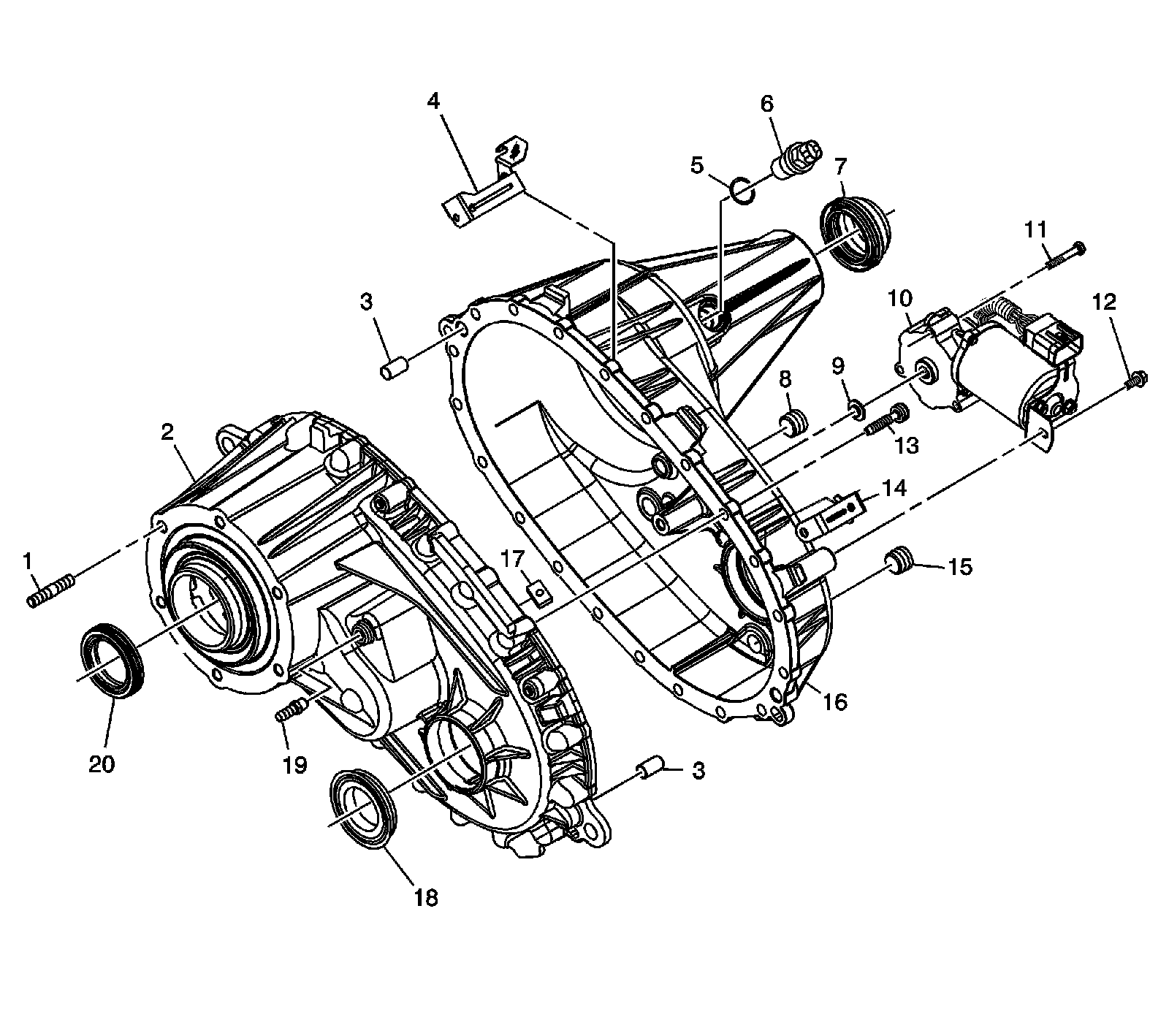
Transfer Case Disassembled View

Case Components




1 - Adapter Stud
2 - Front Case Half
3 - Location Pin
3 - Location Pin
4 - Fuel Line Bracket
5 - Vehicle Speed Sensor O-Ring Seal
6 - Vehicle Speed Sensor
7 - Rear Output Shaft Seal
8 - Fill Plug
9 - Shift Detent Lever Seal
10 - Encoder Motor
11 - Encoder Motor Bolt
12 - Encoder Motor Bracket Bolt
13 - Case Half Bolt
14 - Wiring Harness Bracket
15 - Drain Plug
16 - Rear Case Half
17 - Magnet
18 - Front Output Shaft Seal
19 - Vent
20 - Input Shaft Seal

Internal Components




1 - Input Gear Bearing
2 - Annulus Gear
3 - Annulus Gear Retaining Ring
4 - High/Low Planetary Carrier Assembly
5 - Mainshaft Front Support Bearing
6 - High/Low Range Sleeve
7 - High/Low Range Shift Fork Assembly
8 - Shift Fork Shaft
9 - Input Gear Thrust Washer
10 - Mainshaft
11 - Oil Pump
12 - Oil Pump Hose Clamp
13 - Oil Pump Hose
14 - Oil Pump Screen
15 - Upper Center Bearing Support Thrust Washer
16 - Bearing
17 - Snap Ring
18 - Center Bearing Support
19 - Lower Center Support Bearing Thrust Washer
20 - Shift Detent Lever Cam
21 - Shift Detent Lever Shaft Spring
22 - Shift Detent Lever Shaft Sleeve
23 - Shift Detent Lever Shaft
24 - Inner Lockup Hub
25 - Lockup Shift Assembly
26 - Shift Fork Shaft Spring
27 - Lockup Shift Fork
28 - Drive Sprocket Thrust Washer
29 - Drive Sprocket Bushing
30 - Drive Sprocket
31 - Drive Chain
32 - Front Sun Gear
33 - Planetary Differential Assembly
34 - Rear Output Shaft Thrust Washer
35 - Rear Sun Gear
36 - Mainshaft Rear Support Bushing
37 - Rear Output Shaft
38 - Rear Output Shaft Bearing Outer Retaining Ring
39 - Rear Output Shaft Bearing
40 - Rear Output Shaft Bearing Retaining Ring
41 - Speed Reluctor Wheel
42 - Front Output Shaft Front Bearing
43 - Front Output Shaft
44 - Front Output Shaft Cup Plug
45 - Driven Gear
46 - Front Output Shaft Rear Bearing