LEMON Manuals: Even more car manuals for everyone: 1960-2025
Home >> Hyundai >> 1994 >> Sonata L4-2.0L >> Repair and Diagnosis >> Powertrain Management >> Computers and Control Systems >> Relays and Modules - Computers and Control Systems >> Main Relay (Computer/Fuel System) >> Testing and Inspection
April 5, 2026: LEMON Manuals is launched! Read the announcement.

Main Relay (Computer/Fuel System): Testing and Inspection





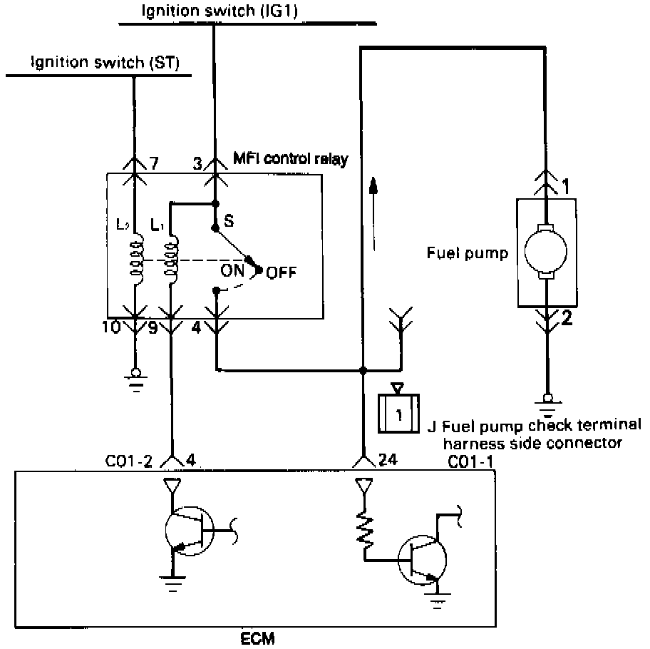
CIRCUIT DIAGRAM





INSPECTION USING SCAN TOOL









HARNESS INSPECTION PROCEDURE

COMPONENT TEST PROCEDURE





NOTE: When applying battery voltage directly, make sure that it is applied to correct terminal. Otherwise, the relay could be damaged.

Fig. 1 Control Relay Test:





1. Connect a 12V power supply (+) terminal to the terminal 6 of the multipoint fuel injection control relay and measure the voltages at terminals 2 and 1 when the (-) terminal is connected to and disconnected from the terminal 8.

Terminals 1 and 2
Connected: 12.0 Volts
Disconnected: 0.0 Volts


Fig. 2 Control Relay Testing:





2. Connect a 12V power supply (-) terminal to the terminal 10 of the multipoint fuel injection control relay and check the continuity between terminals 3 and 4 when the (+) terminal is connected to and disconnected from the terminal 7.

Terminals 3 and 4:
Connected: Continuity
Disconnected: No Continuity


Fig. 3 Control Relay Testing:





3. Connect a 12V power supply (+) terminal to the terminal 3 of the multipoint fuel injection control relay and measure the voltages at the terminal 4 when the (-) terminal is connected to and disconnected from the terminal 9.

Terminal 4:
Connected: 12.0 Volts
Disconnected: 0.0 Volts


4. If one of the above is improper, replace the multipoint fuel injection control relay.