LEMON Manuals: Even more car manuals for everyone: 1960-2025
Home >> Hyundai >> 2013 >> Equus V8-5.0L >> Repair and Diagnosis >> Starting and Charging >> Starting System >> Keyless Starting System >> Diagrams >> Button Engine Start System
April 5, 2026: LEMON Manuals is launched! Read the announcement.

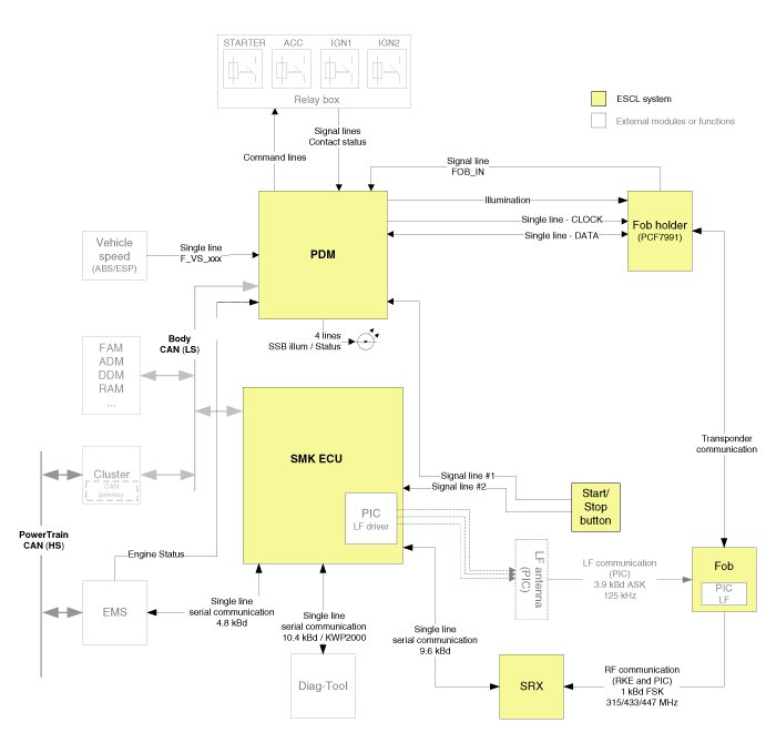
Button Engine Start System





Circuit Diagram