LEMON Manuals: Even more car manuals for everyone: 1960-2025
Home >> Hyundai >> 2021 >> Venue SE >> Repair and Diagnosis >> Transmission >> Automatic Trans >> IVT Control System >> Position Switch >> Troubleshooting
April 5, 2026: LEMON Manuals is launched! Read the announcement.

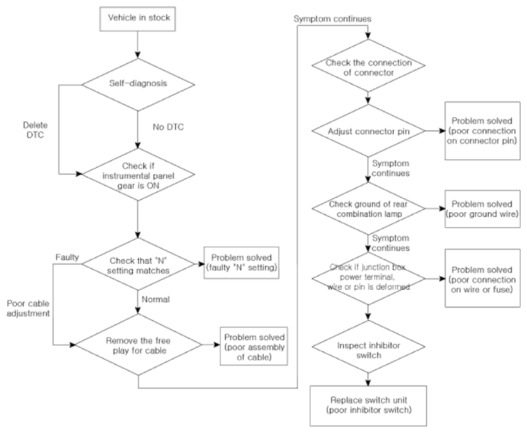
Position Switch: Troubleshooting

G14694835Courtesy of HYUNDAI MOTOR AMERICA