LEMON Manuals: Even more car manuals for everyone: 1960-2025
Home >> Infiniti >> 2010 >> G37 Base, 2D Convertible >> Repair and Diagnosis >> External Pages >> Different car >> Section 268 (Power Control System) >> IPDM E/R (With I-Key) >> System >> IPDM E/R (With I-Key) Relays
April 5, 2026: LEMON Manuals is launched! Read the announcement.

IPDM E/R (With I-Key) Relays

WARNING: This page is about a different car, the 2011 Nissan Juke. However, it is still accessible from the selected car via links, so may be relevant.
Fig 1: IPDM E/R (With I-Key) Relays (1 Of 2)
G06934946Courtesy of NISSAN MOTOR CO., U.S.A.
IPDM E/R (WITH I-KEY) RELAY IDENTIFICATION

RELAY DESCRIPTION
Front Fog Lamp Relay
Headlamp High Relay
Headlamp Low Relay
Tail Lamp Relay
Front Wiper Relay
A/C Relay
Rear Window Defogger Relay
Front Wiper Hi/Lo Relay
CAUTION: IPDM E/R Integrated Relays Cannot Be Removed.
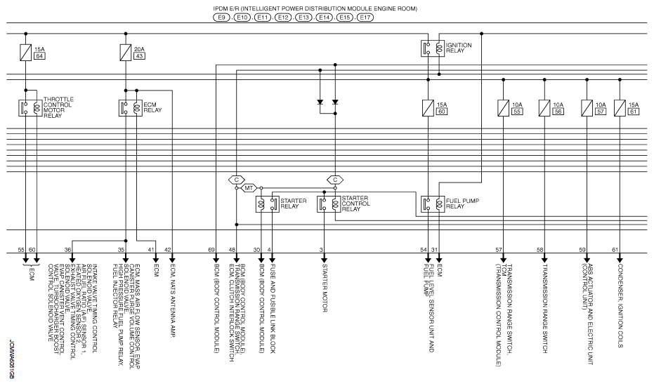
Fig 2: IPDM E/R (With I-Key) Relays (2 Of 2)
G06934947Courtesy of NISSAN MOTOR CO., U.S.A.
IPDM E/R (WITH I-KEY) RELAY IDENTIFICATION

RELAY DESCRIPTION
Throttle Control Motor Relay
ECM Relay
Starter Relay
Starter Control Relay
Fuel Pump Relay
Ignition Relay
CAUTION: IPDM E/R Integrated Relays Cannot Be Removed.