LEMON Manuals: Even more car manuals for everyone: 1960-2025
Home >> Infiniti >> 2010 >> G37 Base, 2D Convertible >> Repair and Diagnosis >> External Pages >> Different car >> Section 64 (Security Control System (Without Intelligent Key System)) >> Ecu Diagnosis >> BCM (Body Control Module) >> Wiring Diagram - NVIS -
April 5, 2026: LEMON Manuals is launched! Read the announcement.

Wiring Diagram - NVIS -

WARNING: This page is about a different car, the 2010 Nissan Armada. However, it is still accessible from the selected car via links, so may be relevant.
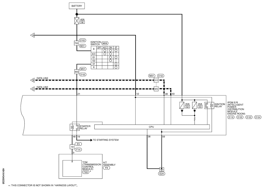
Fig 1: NVIS (Without Intelligent Key System) - Wiring Diagram (1 Of 2)
G06578325Courtesy of NISSAN MOTOR CO., U.S.A.
Fig 2: NVIS (Without Intelligent Key System) - Wiring Diagram (2 Of 2)
G06578326Courtesy of NISSAN MOTOR CO., U.S.A.
Fig 3: Identifying NVIS Connector - Without Intelligent Key System (1 Of 4)
G06578327Courtesy of NISSAN MOTOR CO., U.S.A.
Fig 4: Identifying NVIS Connector - Without Intelligent Key System (2 Of 4)
G06578328Courtesy of NISSAN MOTOR CO., U.S.A.
Fig 5: Identifying NVIS Connector - Without Intelligent Key System (3 Of 4)
G06578329Courtesy of NISSAN MOTOR CO., U.S.A.
Fig 6: Identifying NVIS Connector - Without Intelligent Key System (4 Of 4)
G06578330Courtesy of NISSAN MOTOR CO., U.S.A.