LEMON Manuals: Even more car manuals for everyone: 1960-2025
Home >> Infiniti >> 2014 >> Q60 Base, 2D Convertible, Automatic Trans >> Repair and Diagnosis >> General Information >> Identification >> General Information (Convertible) >> How To Use This Information >> How To Read Wiring Diagrams >> Sample/Wiring Diagram -Example- >> Notes
April 5, 2026: LEMON Manuals is launched! Read the announcement.

Sample/Wiring Diagram -Example-: Notes

Each article includes wiring diagrams.

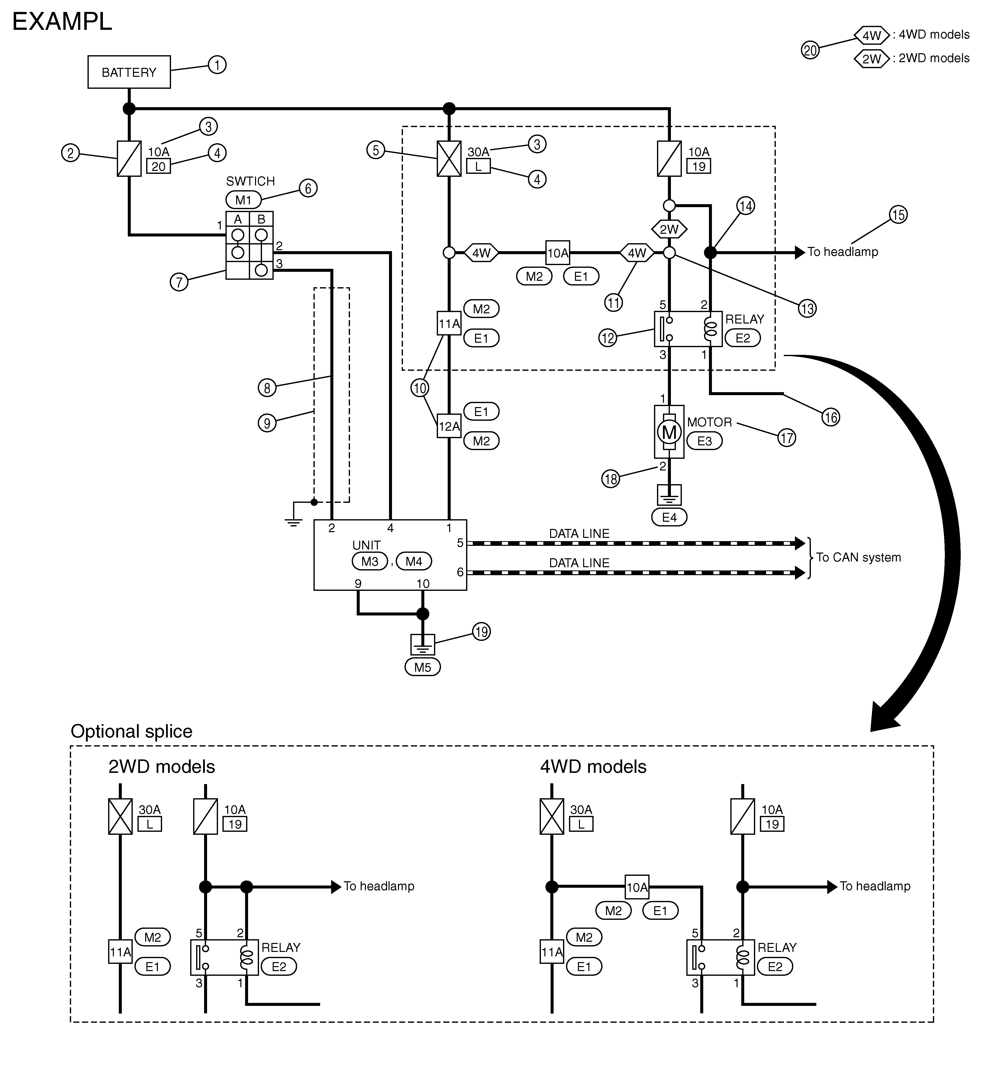
Fig 1: Sample/Wiring Diagram - Example
G06572098Courtesy of NISSAN NORTH AMERICA, INC.
ITEM NUMBER DESCRIPTION

Number Item Description
1 Power supply
  • This means the power supply of fusible link or fuse.
2 Fuse
  • "/" means the fuse.
3 Current rating of fusible link/fuse
  • This means the current rating of the fusible link or fuse.
4 Number of fusible link/fuse
  • This means the number of fusible link or fuse location.
5 Fusible link
  • "X" means the fusible link.
6 Connector number
  • Letter characters show to which harness the connector is placed.
  • Numeric characters show the identification number of connectors.
7 Switch
  • This shows that continuity exists between terminals 1 and 2 when the switch is in the A position. Continuity exists between terminals 1 and 3 when the switch is in the B position.
8 Circuit (Wiring)
  • This means the wiring.
9 Shielded line
  • The line enclosed by broken line circle shows shield wire.
10 Connectors
  • This means that a transmission line bypasses two connectors or more.
11 Option abbreviation
  • This means the vehicle specifications which layouts the circuit between "◦".
12 Relay
  • This shows an internal representation of the relay.
13 Optional splice
  • The open circle shows that the splice is optional depending on vehicle application.
14 Splice
  • The shaded circle "•" means the splice.
15 System branch
  • This shows that the circuit is branched to other systems.
16 Page crossing
  • This circuit continues to an adjacent article.
17 Component name
  • This shows the name of a component.
18 Terminal number
  • This means the terminal number of a connector.
19 Ground (GND)
  • This shows the ground connection.
20 Explation of option description
  • This shows a description of the option abbreviation used on the article.