LEMON Manuals: Even more car manuals for everyone: 1960-2025
Home >> Infiniti >> 2017 >> Q60 Base, AWD >> Repair and Diagnosis (Single Page) >> Accessories & Equipment >> Warning Systems >> Driver Assistance System (1 Of 2) >> System Description >> System >> LDP (Without Direct Adaptive Steering System) >> System Description >> System Diagram
April 5, 2026: LEMON Manuals is launched! Read the announcement.

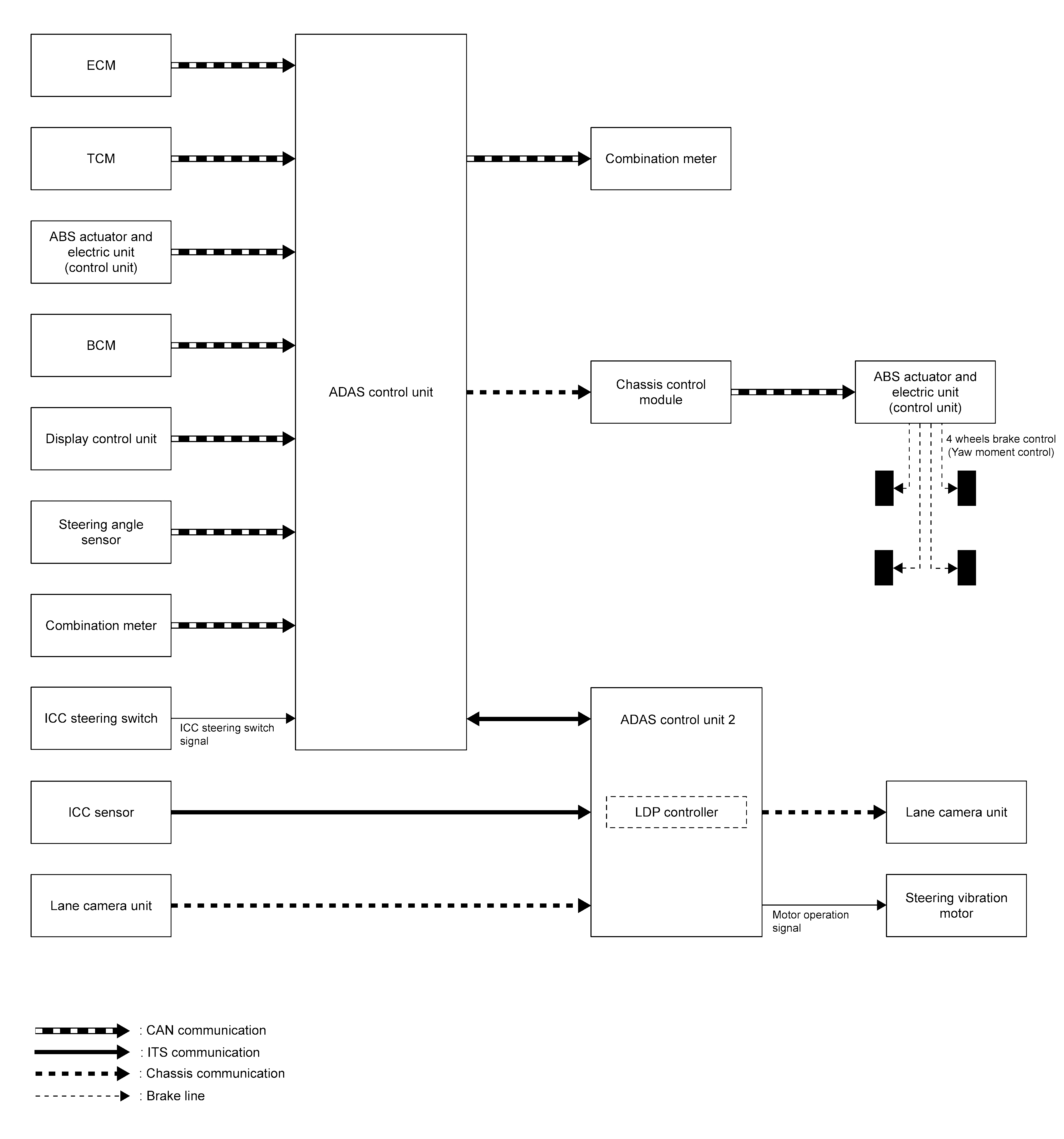
System Diagram

GNSJSOIA2552GB-552Courtesy of NISSAN NORTH AMERICA, INC.
NOTE:

TCM is connected to drivetrain CAN Communication and transmits a CAN Communication signal to ADAS Control Unit via ECM.