LEMON Manuals: Even more car manuals for everyone: 1960-2025
Home >> Isuzu >> 2003 >> Ascender 5.3 P, 4WD >> Repair and Diagnosis >> Engine Performance >> System >> Engine Controls - System & Component Testing - 5.3L >> Fuel Systems >> Fuel Pump Electrical Circuit Diagnosis >> Notes
April 5, 2026: LEMON Manuals is launched! Read the announcement.

Fuel Pump Electrical Circuit Diagnosis: Notes

Fig 1: Identifying Underhood Fuse/Relay Block
G00169529Courtesy of GENERAL MOTORS CORP.
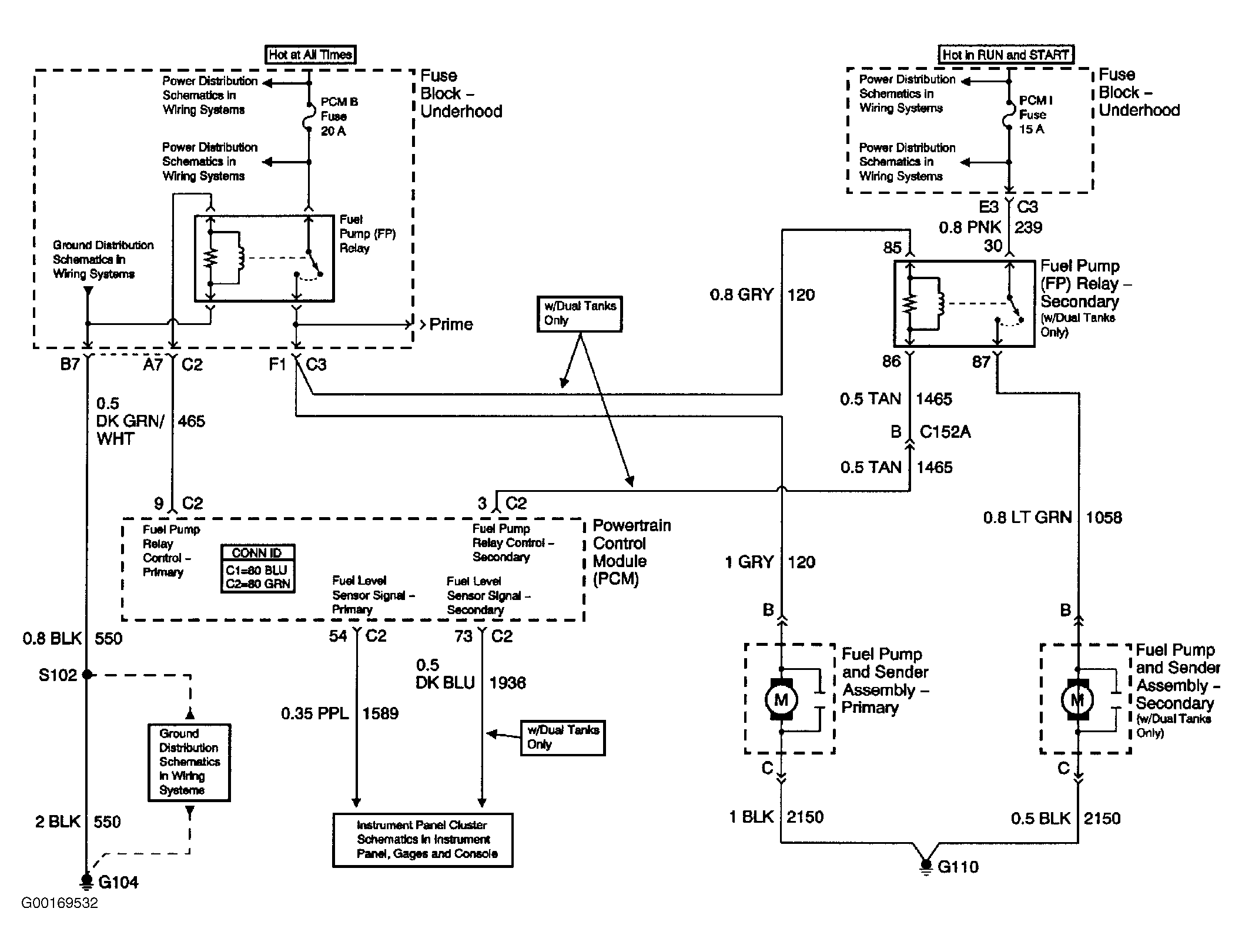
Fig 2: Fuel Pump Electrical Schematic
G00169532Courtesy of GENERAL MOTORS CORP.