Variable Valve Timing System Check
Variable Valve Timing System CheckCircuit Description
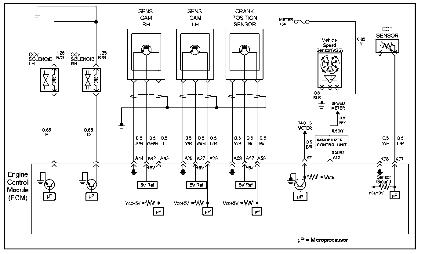
VVT (Variable Valve Timing) System controls the cam pulley phase to adjust the valve timing to the optimize timing. The engine oil pressure controls VVT pulley. OCV (Oil Control Valve) is located in front of the cylinder head and changes the pulley phase by changing the engine oil passage. ECM controls OCV solenoid by PWM signal to adjust the phase to the target.
Diagnostic Aids
Active Test
- VVT System is checked by Tech 2. (Active Test Mode) Tech 2 has the function to give the target phase to VVT system. This active test should be executed before proceeding to the system check.
- The engine oil pressure controls VVT. Check the engine oil condition and amount.
Test Description
The number(s) below refer to the step number(s) on the Diagnostic Chart.
3. Check the power supply circuit and battery.
8. Check the following sensors and system.
- Mass Air Flow (MAF) sensor, Engine Coolant Temperature (ECT) Sensor, Crankshaft Position (CKP) sensor, Camshaft position (CMP) Sensor, Fuel system (High, Low), Ignition system, Misfire, ETC system, ECM, BARO Sensor, Variable Intake Manifold
18. Refer to Engine Mechanical section.
IMPORTANT: If the DTC store caused by OCV sticks by the contamination, the self recovery works in the middle of the normal driving cycle. This is executed to take out the contamination from OCV.
This may resolve the OCV stuck problem.