LEMON Manuals: Even more car manuals for everyone: 1960-2025
Home >> Isuzu >> 2007 >> i-290 LS, Automatic >> Repair and Diagnosis >> External Pages >> Different car >> Section 38 (Keyless Entry System And Remote Functions) >> Schematic and Routing Diagrams >> Remote Function Schematics
April 5, 2026: LEMON Manuals is launched! Read the announcement.

Remote Function Schematics

WARNING: This page is about a different car, the 2007 Cadillac DTS. However, it is still accessible from the selected car via links, so may be relevant.
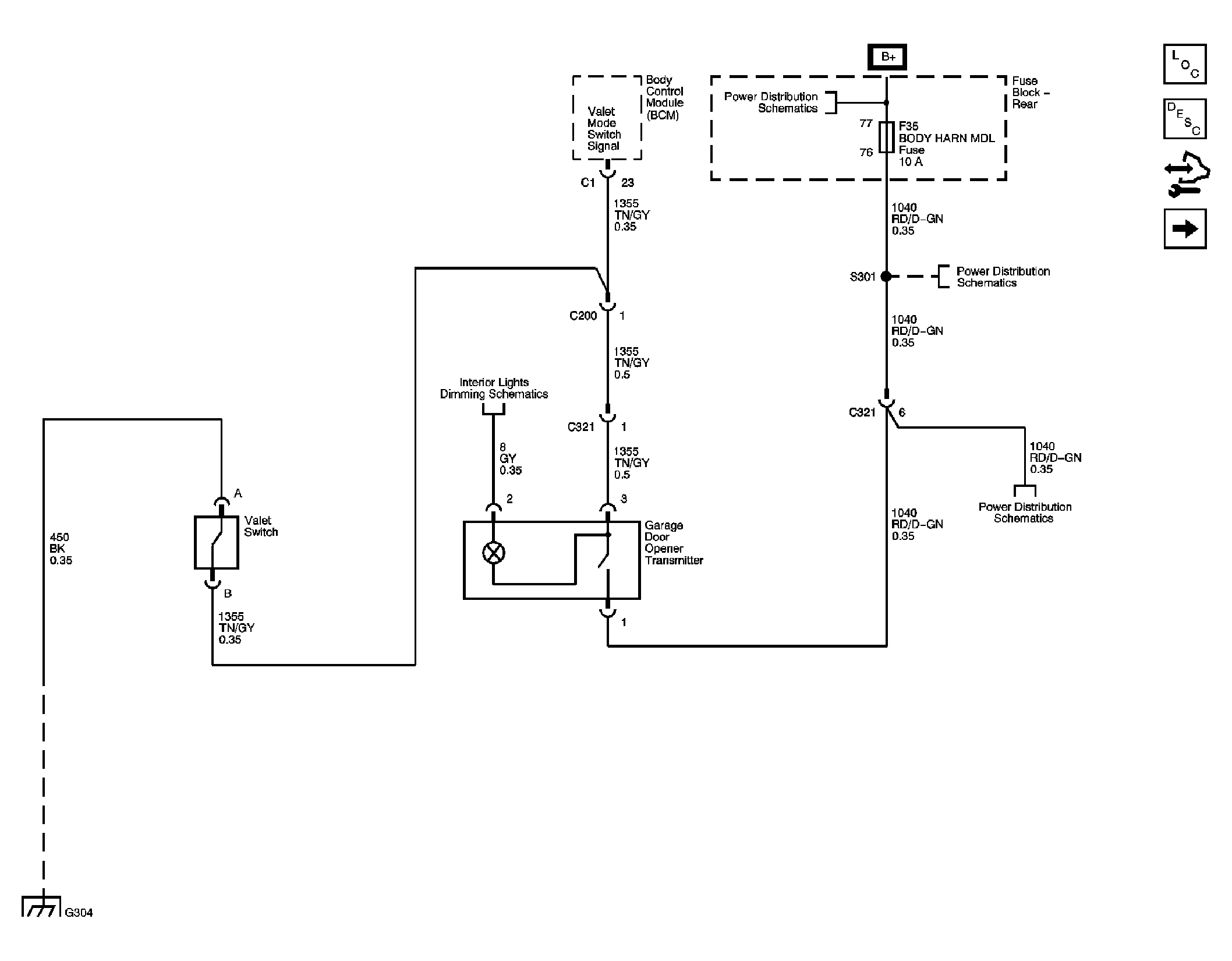
Fig 1: Garage Door Opener
GM1759894Courtesy of GENERAL MOTORS CORP.
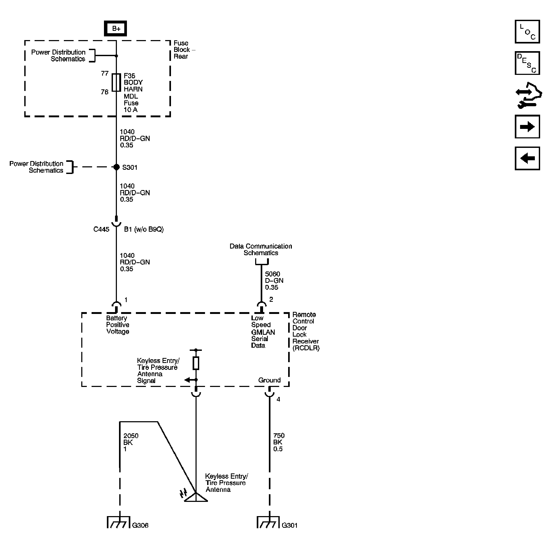
Fig 2: Remote Control Door Lock Receiver - RCDLR
GM1759898Courtesy of GENERAL MOTORS CORP.
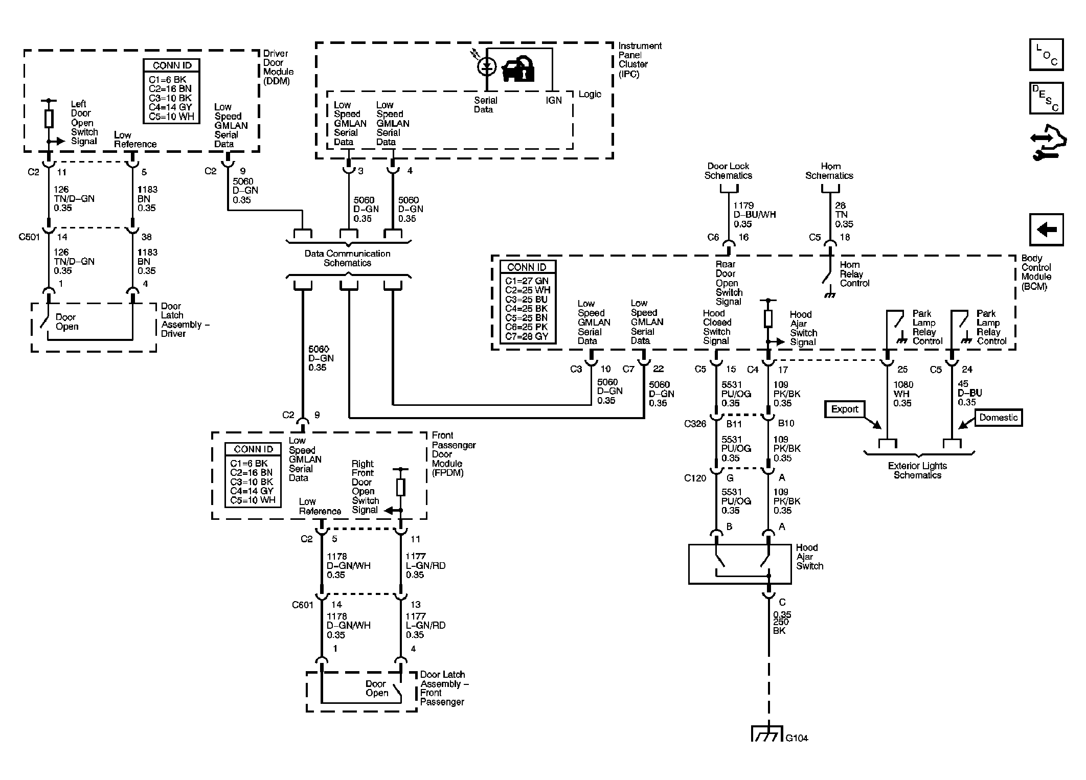
Fig 3: Door Latch Assemblies and Hood Ajar Switch
GM1759899Courtesy of GENERAL MOTORS CORP.