LEMON Manuals: Even more car manuals for everyone: 1960-2025
Home >> Jeep >> 1979 >> Wagoneer Base >> Repair and Diagnosis >> Electrical >> Body Electrical >> Speed Control Systems - Automatic >> Testing >> Electrical Tests
April 5, 2026: LEMON Manuals is launched! Read the announcement.

Electrical Tests

NOTE: If system is inoperative, it is not always necessary to remove regulator.
  1. Disconnect both single and triple push-on connectors at regulator. Turn ignition switch to "ACC" and move slide switch to "ON" position. Perform the following tests using a suitable test lamp.
  2. Ground one test lamp lead and touch other to brown wire and then green wire at connectors. Test lamp should light at both wires. If lamp does not light, check fuse, speed control relay, engagement switch, and connection at power source.
  3. Hold "SET SPEED" button all the way in. Ground one test lamp lead and touch other to each wire in connector. Lamp should light at brown and yellow wires and should not light at green or blue wires. Release "SET SPEED" button.
  4. Hold slide switch in "RES" position. Ground one test lamp lead and touch other to each wire in connector. Lamp should light at all wires except blue wire. Blue wire connects to brake lamp side of brake lamp switch.
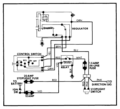
    Fig 1: Jeep Cruise Command System Wiring Diagram
    G09328187Courtesy of CHRYSLER GROUP, LLC
    NOTE: The following tests need not be done if preceding tests checked out. If the preceding tests did not check out, perform the following tests.
  5. Disconnect engagement switch from wiring harness at multiple connector in passenger compartment. Attach a jumper wire from a 12 volt power source to engagement switch red lead.
  6. Move slide switch to "OFF" position. Ground one test lamp lead and touch other (in turn) to brown wire, green wire and then yellow wire. Lamp should not light at any wire.
  7. Move slide switch to "ON" position. Ground one test lamp lead and touch other to brown wire and then green wire. Lamp should light on both wires. Touch test lamp lead to yellow wire. Lamp should not light.
  8. Hold "SET SPEED" button all the way in. Ground one test lamp lead and touch other to brown wire and yellow wire. Lamp should light on both wires. Touch test lamp lead to green wire. Lamp should not light. Release "SET SPEED" button.
  9. Hold slide switch in "RES" position. Ground one test lamp lead and touch other (in turn) to brown wire, yellow wire and then green wire. Lamp should light at all wires. Release slide switch.
    NOTE: If test procedures 1)  through 4)  do not check out, but procedures 5)  through 9)  do check out, replace Cruise Command system wiring harness. If all test procedures do not check out, replace engagement switch.