LEMON Manuals: Even more car manuals for everyone: 1960-2025
Home >> Jeep >> 2007 >> Commander Base, 4.7 P, AWD >> Repair and Diagnosis (Single Page) >> Accessories & Equipment >> Communication Devices >> Navigation System & Telecommunication System - Electrical Diagnostics >> Navigation/Telecommunication - Electrical Diagnostics >> DTC Troubleshooting >> B1492-General Microphone Performance >> Circuit Schematic
April 5, 2026: LEMON Manuals is launched! Read the announcement.

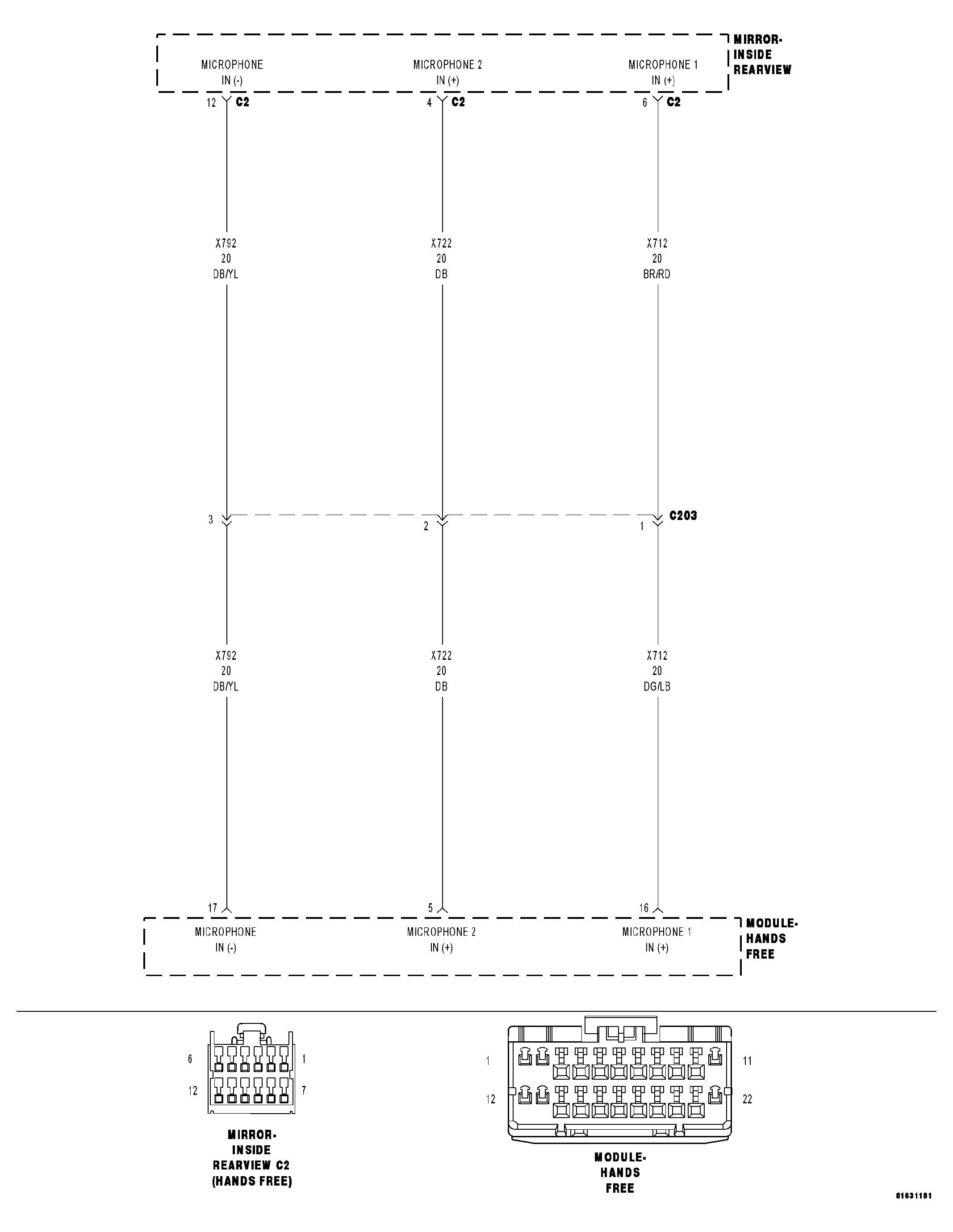
Circuit Schematic

Fig 1: HFM Microphone Circuit Schematic
GC0047367Courtesy of CHRYSLER LLC