LEMON Manuals: Even more car manuals for everyone: 1960-2025
Home >> Jeep >> 2007 >> Commander Base, 4.7 P, AWD >> Repair and Diagnosis (Single Page) >> Body & Frame >> Seats >> Power Seat System - Electrical Diagnostics >> Power Seats - Electrical Diagnostics >> DTC Troubleshooting >> B1D6D-Seat Horizontal Position Sensor Circuit Low >> Circuit Schematic
April 5, 2026: LEMON Manuals is launched! Read the announcement.

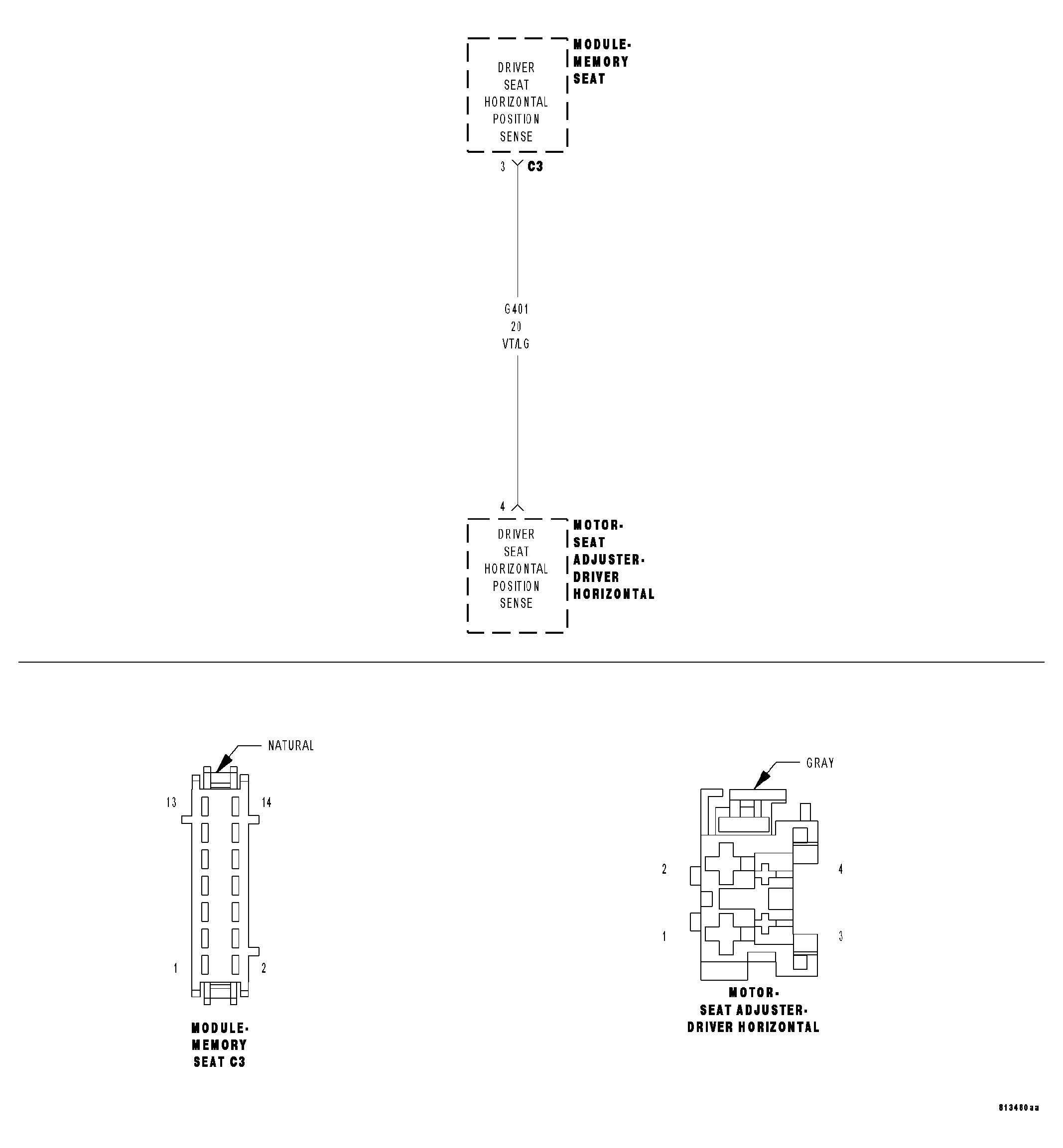
Circuit Schematic

Fig 1: Driver Seat Horizontal Position Sensor Circuit Schematic
GC0016348Courtesy of CHRYSLER LLC