LEMON Manuals: Even more car manuals for everyone: 1960-2025
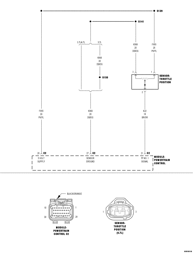
Home >> Jeep >> 2007 >> Commander Base, 4.7 P, AWD >> Repair and Diagnosis (Single Page) >> Engine Performance >> System >> DTCS P0016 To P0122, Pre-Diagnostic Troubleshooting Procedure, Intermittent Condition >> P0122-Throttle Position Sensor 1 Circuit Low (Non Etc) >> Circuit Schematic
April 5, 2026: LEMON Manuals is launched! Read the announcement.

Circuit Schematic

Fig 1: Throttle Position Sensor 1 Circuit Schematic
GC0058516Courtesy of CHRYSLER LLC