LEMON Manuals: Even more car manuals for everyone: 1960-2025
Home >> Jeep >> 2007 >> Commander Overland, 4WD >> Repair and Diagnosis (Single Page) >> Body & Frame >> Door Locks >> Vehicle Theft Security System - Electrical Diagnostics >> Vehicle Theft Security - Electrical Diagnostics >> DTC Troubleshooting >> B2254-Column Lock Module Internal >> Circuit Schematic
April 5, 2026: LEMON Manuals is launched! Read the announcement.

Circuit Schematic

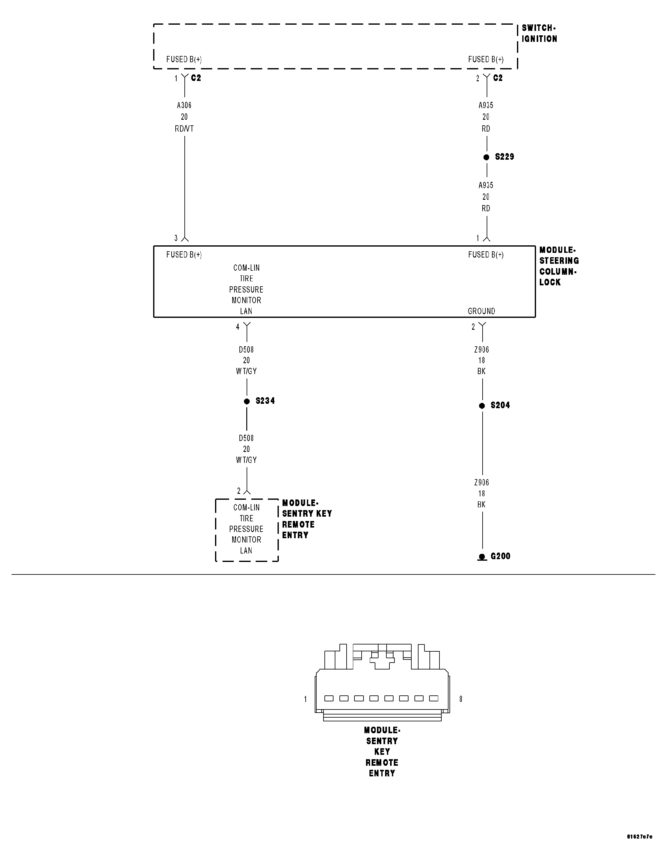
Fig 1: Steering Column Lock Module Power, Ground & Communication Circuits Schematic
GC0045716Courtesy of CHRYSLER LLC