LEMON Manuals: Even more car manuals for everyone: 1960-2025
Home >> Jeep >> 2007 >> Compass Limited, AWD, Standard >> Repair and Diagnosis (Single Page) >> Accessories & Equipment >> Entertainment Systems >> Audio System & Video System - Electrical Diagnostics >> Audio/Video Systems - Electrical Diagnostics >> DTC Troubleshooting >> B140B-Rear Left Audio Speaker Output Circuit Open >> Circuit Schematic
April 5, 2026: LEMON Manuals is launched! Read the announcement.

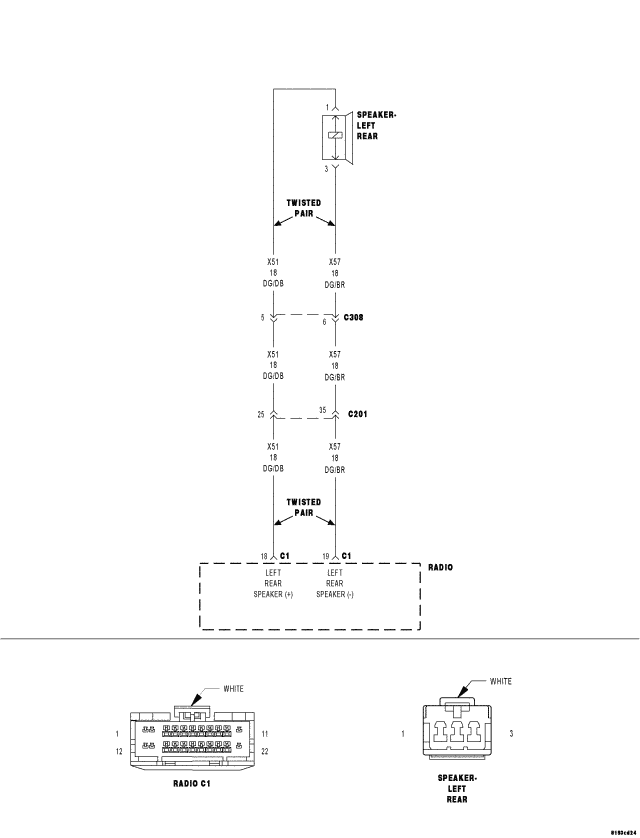
Circuit Schematic

Fig 1: Rear Left Audio Speaker Output Circuit Schematic
GC0053143Courtesy of CHRYSLER LLC