LEMON Manuals: Even more car manuals for everyone: 1960-2025
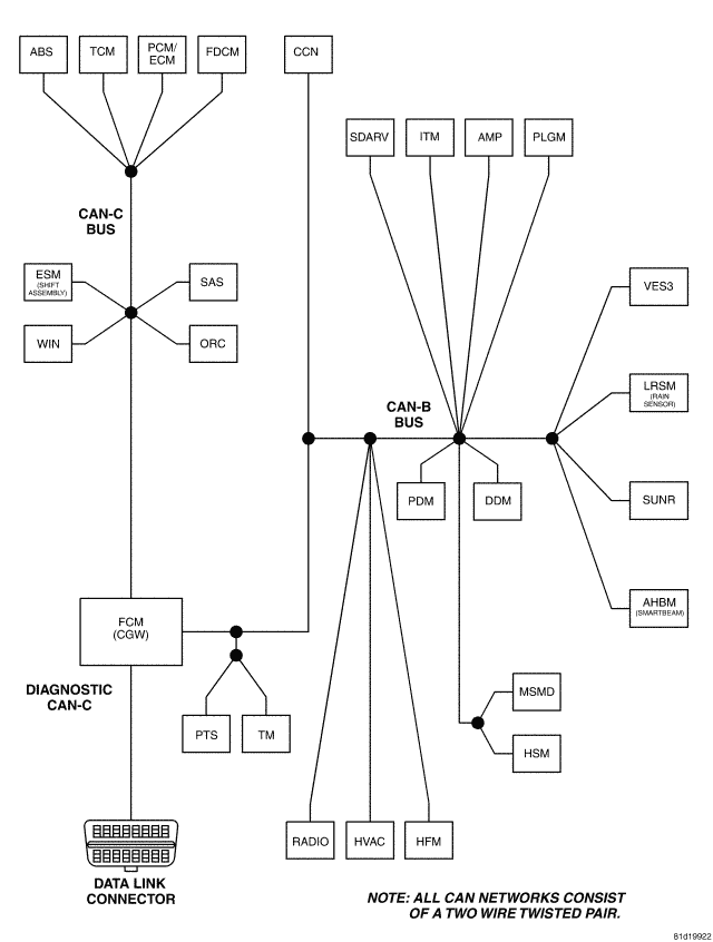
Home >> Jeep >> 2008 >> Commander Overland, RWD >> Repair and Diagnosis (Single Page) >> Accessories & Equipment >> Communication Devices >> Electronic Control Modules - Electrical Diagnostics >> Electronic Control Modules - Electrical Diagnostics >> DTC Troubleshooting >> U0168-Lost Communication With Vehicle Security Control Module (SKREEM/WCM) >> Circuit Schematic
April 5, 2026: LEMON Manuals is launched! Read the announcement.

Circuit Schematic

Fig 1: CAN B Bus Circuit Schematic
GC0075662Courtesy of CHRYSLER LLC