LEMON Manuals: Even more car manuals for everyone: 1960-2025
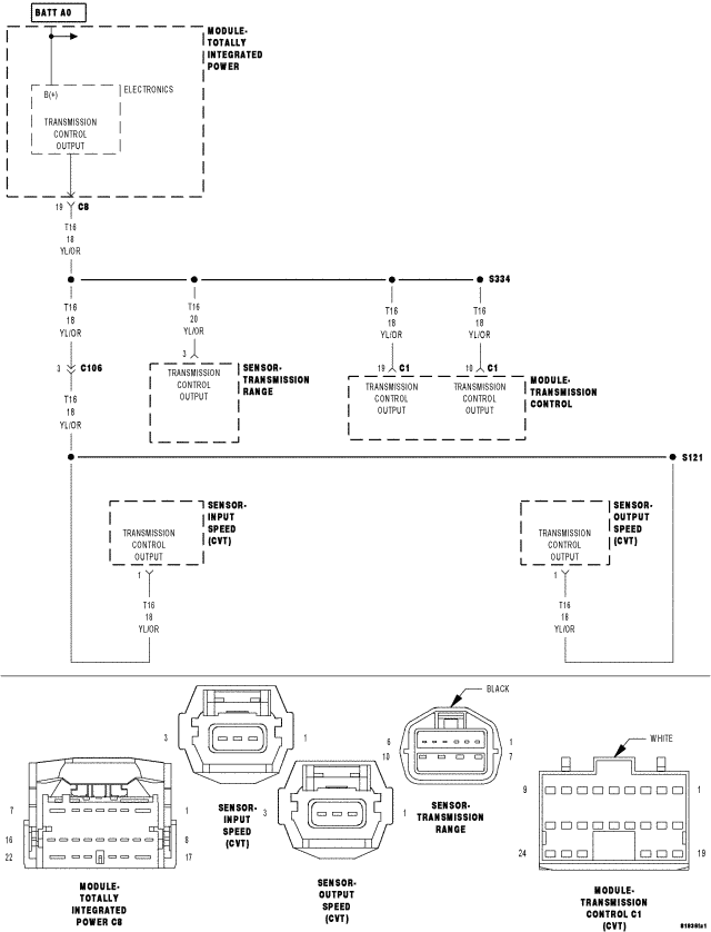
Home >> Jeep >> 2008 >> Compass Limited, AWD, Automatic CVT >> Repair and Diagnosis (Single Page) >> Transmission >> Transmission Control Systems >> Continuously Variable Transmission (CVT) - Electrical Diagnostics >> Automatic - CVT-Electrical Diagnostics >> DTC Troubleshooting >> P128D-TCM Power Control Circuit 2 Open - TIPM >> Circuit Schematic
April 5, 2026: LEMON Manuals is launched! Read the announcement.

Circuit Schematic

Fig 1: TCM Power Control Circuit Schematic
GC0056471Courtesy of CHRYSLER LLC