LEMON Manuals: Even more car manuals for everyone: 1960-2025
Home >> Jeep >> 2009 >> Commander Overland, 4WD >> Repair and Diagnosis (Single Page) >> Accessories & Equipment >> Communication Devices >> Can Communication System - Non-DTC Diagnostics >> Diagnosis and Testing >> No Response From MSMD (Memory Seat Module) >> Notes
April 5, 2026: LEMON Manuals is launched! Read the announcement.

No Response From MSMD (Memory Seat Module): Notes

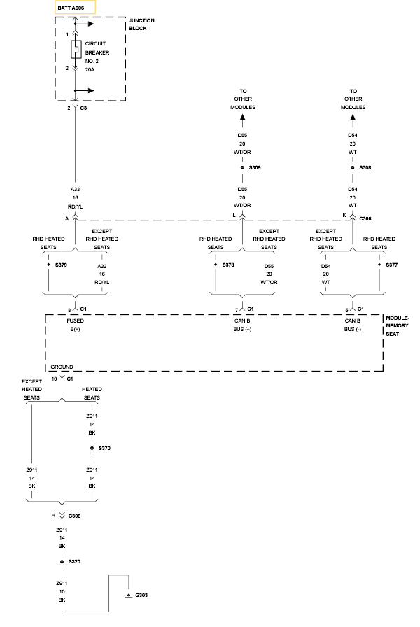
Fig 1: MSMD CAN B BUS, Fused B+ & Ground Circuit Schematic
GC0120675Courtesy of CHRYSLER LLC

For complete wiring diagrams, refer to SYSTEM WIRING DIAGRAMS .

Possible Causes 
(A33) FUSED B(+) CIRCUIT OPEN OR SHORTED
(Z911) GROUND CIRCUIT OPEN
(D55) AND (D54) CAN B BUS CIRCUITS OPEN
MEMORY SEAT MODULE