LEMON Manuals: Even more car manuals for everyone: 1960-2025
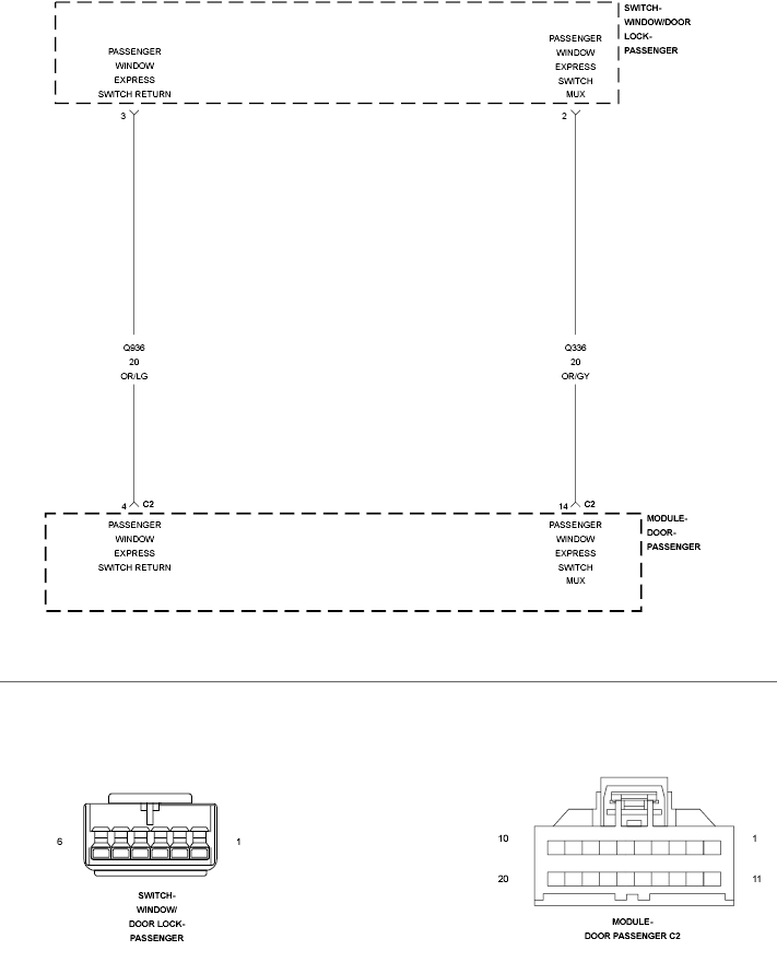
Home >> Jeep >> 2009 >> Commander Overland, 4WD >> Repair and Diagnosis >> Body & Frame >> Windows >> Passenger Door Module (PDM) - Electrical Diagnostics >> DTC Troubleshooting >> B1911-Passenger Window Switch Circuit Low >> Circuit Schematic
April 5, 2026: LEMON Manuals is launched! Read the announcement.

Circuit Schematic

Fig 1: Passenger Window Express Switch MUX Circuit Schematic
GC0106494Courtesy of CHRYSLER LLC