LEMON Manuals: Even more car manuals for everyone: 1960-2025
Home >> Jeep >> 2009 >> Commander Overland, RWD >> Repair and Diagnosis (Single Page) >> Accessories & Equipment >> Seats >> Memory Seat Module (MSMD) - Electrical Diagnostics >> DTC Troubleshooting >> B1D6D-Seat Horizontal Position Sensor Circuit Low >> Notes
April 5, 2026: LEMON Manuals is launched! Read the announcement.

B1D6D-Seat Horizontal Position Sensor Circuit Low: Notes

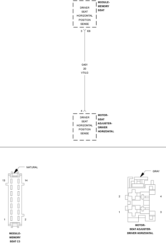
Fig 1: Driver Seat Horizontal Position Sense Circuit Schematic
GC0097016Courtesy of CHRYSLER LLC