LEMON Manuals: Even more car manuals for everyone: 1960-2025
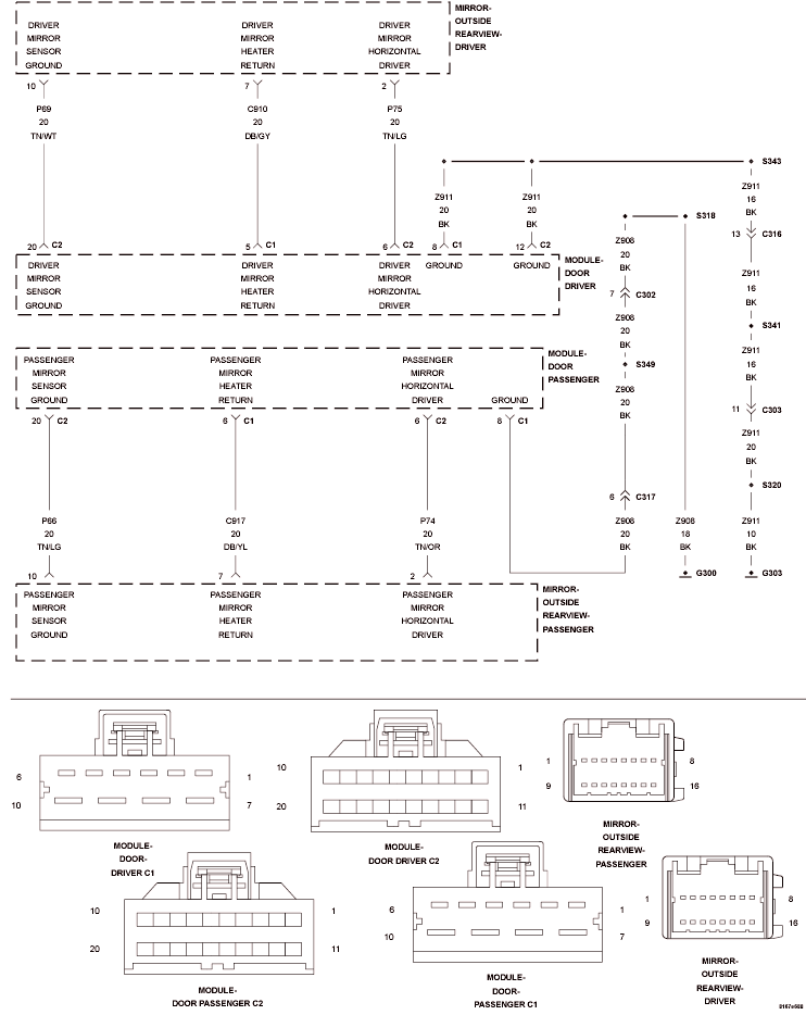
Home >> Jeep >> 2009 >> Commander Overland, RWD >> Repair and Diagnosis (Single Page) >> Body & Frame >> Windows >> Driver Door Module (DDM) - Electrical Diagnostics >> DTC Troubleshooting >> B1D23-Driver Mirror Horizontal Motor Control Circuit Low >> Circuit Schematic
April 5, 2026: LEMON Manuals is launched! Read the announcement.

Circuit Schematic

Fig 1: Driver Mirror Horizontal Driver Circuit Schematic
GC0119908Courtesy of CHRYSLER LLC