LEMON Manuals: Even more car manuals for everyone: 1960-2025
Home >> Jeep >> 2009 >> Compass Limited, ED3, AWD, Standard >> Repair and Diagnosis (Single Page) >> Accessories & Equipment >> Communication Devices >> Audio System (Radio) - Electrical Diagnostics >> DTC Troubleshooting >> B140B-Rear Left Audio Speaker Output Circuit Open >> Notes
April 5, 2026: LEMON Manuals is launched! Read the announcement.

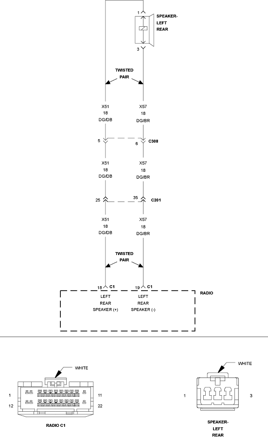
B140B-Rear Left Audio Speaker Output Circuit Open: Notes

Fig 1: Rear Left Audio Speaker Output Circuit
GC0100487Courtesy of CHRYSLER LLC