LEMON Manuals: Even more car manuals for everyone: 1960-2025
Home >> Jeep >> 2009 >> Compass Limited, ED3, AWD, Standard >> Repair and Diagnosis (Single Page) >> Accessories & Equipment >> Communication Devices >> Can Communication System - Non-DTC Diagnostics >> Diagnosis And Testing >> No Response From ECM (Engine Control Module) >> Notes
April 5, 2026: LEMON Manuals is launched! Read the announcement.

No Response From ECM (Engine Control Module): Notes

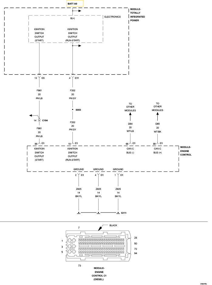
Fig 1: ECM Circuit
GC0100530Courtesy of CHRYSLER LLC

For complete wiring diagrams, refer to:

Possible Causes 
ENGINE CONTROL MODULE POWER AND GROUND
(D65) CAN C BUS (+) CIRCUIT OPEN
(D64) CAN C BUS (-) CIRCUIT OPEN
ENGINE CONTROL MODULE