LEMON Manuals
: Even more car manuals for everyone: 1960-2025
Home
>>
Jeep
>>
2009
>>
Compass Limited, ED3, AWD, Standard
>>
Repair and Diagnosis (Single Page)
>>
Engine Performance
>>
System
>>
DRIVEABILITY - Gas - Non-DTC Diagnostics
>>
Diagnosis And Testing
>>
Checking The Map Sensor Performance
>>
Notes
April 5, 2026:
LEMON Manuals is launched!
Read the announcement.
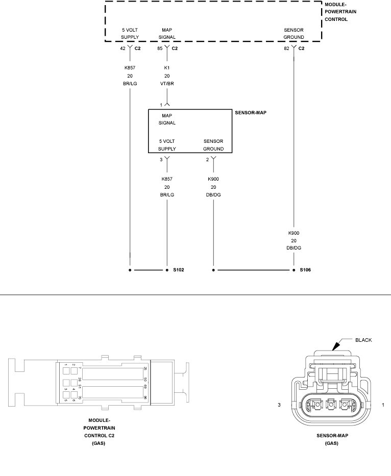
Checking The Map Sensor Performance: Notes
Fig 1: MAP Sensor Circuit
Courtesy of CHRYSLER LLC
For complete wiring diagrams, refer to:
SYSTEM WIRING DIAGRAMS
for Compass.
SYSTEM WIRING DIAGRAMS
for Patriot.