LEMON Manuals: Even more car manuals for everyone: 1960-2025
Home >> Jeep >> 2011 >> Compass Base, 2.0 A, Automatic CVT >> Repair and Diagnosis (Single Page) >> Accessories & Equipment >> Communication Devices >> Communication - Non-DTC Based Diagnostics >> Diagnosis and Testing >> No Response From All Wheel Drive Control (AWD) Module >> Notes
April 5, 2026: LEMON Manuals is launched! Read the announcement.

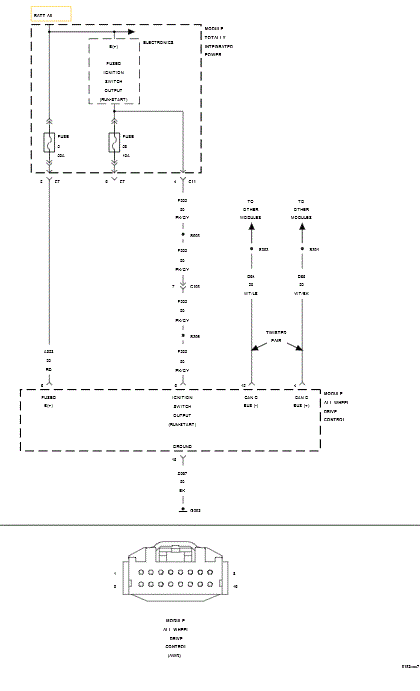
No Response From All Wheel Drive Control (AWD) Module: Notes

Fig 1: Ms AWD PWR Gnd And Bus Ckts
GC0100519Courtesy of CHRYSLER LLC

For a complete wiring diagram, refer to appropriate SYSTEM WIRING DIAGRAMS article  .