LEMON Manuals: Even more car manuals for everyone: 1960-2025
Home >> Jeep >> 2011 >> Compass Base, 2.0 A, Standard >> Repair and Diagnosis (Single Page) >> Accessories & Equipment >> Anti-Theft Systems >> Wireless Control Module (WCM) - Electrical Diagnostics >> DTC Troubleshooting >> C1509-Right Rear Tire Pressure Trigger Module Performance >> Notes
April 5, 2026: LEMON Manuals is launched! Read the announcement.

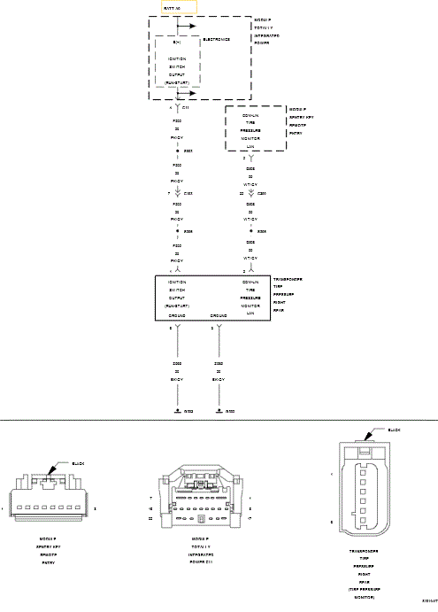
C1509-Right Rear Tire Pressure Trigger Module Performance: Notes

Fig 1: Right Rear Tire Pressure Trigger Module Wiring Diagram
GC0100389Courtesy of CHRYSLER LLC

For a complete wiring diagram, refer to appropriate SYSTEM WIRING DIAGRAMS article