LEMON Manuals: Even more car manuals for everyone: 1960-2025
Home >> Jeep >> 2011 >> Compass Base, 2.0 A, Standard >> Repair and Diagnosis (Single Page) >> Accessories & Equipment >> Communication Devices >> Communication - Non-DTC Based Diagnostics >> Diagnosis and Testing >> No Response From TCM (Transmission Control Module) (CVT) >> Notes
April 5, 2026: LEMON Manuals is launched! Read the announcement.

No Response From TCM (Transmission Control Module) (CVT): Notes

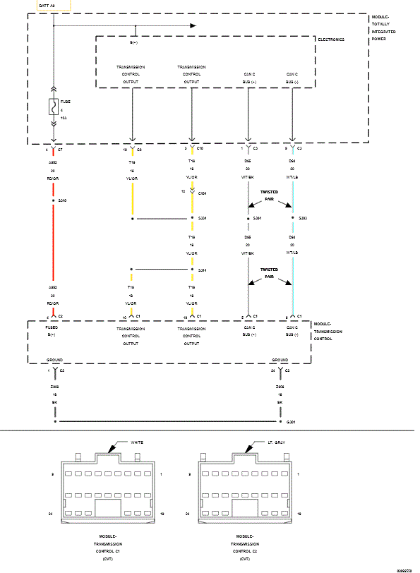
Fig 1: TCM (Transmission Control Module) (CVT) Circuit Schematic
GC0138298Courtesy of CHRYSLER LLC

For a complete wiring diagram, refer to appropriate SYSTEM WIRING DIAGRAMS article  .