LEMON Manuals: Even more car manuals for everyone: 1960-2025
Home >> Jeep >> 2011 >> Compass Base, 2.0 A, Standard >> Repair and Diagnosis (Single Page) >> Engine Performance >> System >> Cabin Compartment Node (CCN) - Electrical Diagnostics >> DTC Troubleshooting >> U113B-Lost Communication With Switch Bank Module >> Notes
April 5, 2026: LEMON Manuals is launched! Read the announcement.

U113B-Lost Communication With Switch Bank Module: Notes

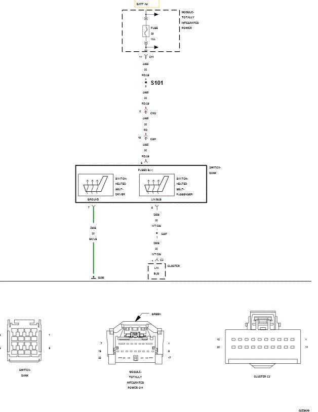
Fig 1: Switch Bank Module Wiring Diagram
GC0138543Courtesy of CHRYSLER LLC

For a complete wiring diagram, refer to appropriate SYSTEM WIRING DIAGRAMS article  .