LEMON Manuals: Even more car manuals for everyone: 1960-2025
Home >> Jeep >> 2011 >> Liberty Renegade, Part Time >> Repair and Diagnosis (Single Page) >> Body & Frame >> Windows >> Driver Door Module (DDM) (DMFL/R) - Electrical Diagnostics >> DTC Troubleshooting >> B1D07-Mirror Adjust Switch Input Circuit Stuck >> Notes
April 5, 2026: LEMON Manuals is launched! Read the announcement.

B1D07-Mirror Adjust Switch Input Circuit Stuck: Notes

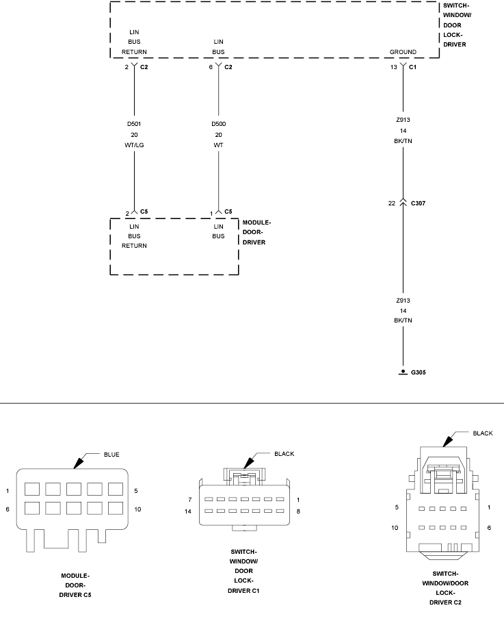
Fig 1: Driver Door Lock/Unlock Switch Wiring Diagram
GC0101346Courtesy of CHRYSLER LLC

For a complete wiring diagram, refer to appropriate SYSTEM WIRING DIAGRAMS article  .