LEMON Manuals: Even more car manuals for everyone: 1960-2025
Home >> Jeep >> 2012 >> Wrangler Rubicon, Automatic Trans >> Repair and Diagnosis (Single Page) >> Restraints >> Restraints Control Systems >> Occupant Restraint Controller (Orc) - DTCS B1C3A To U1415 >> Diagnosis And Testing >> B212C-Ignition Run/Start Input Circuit Open >> Notes
April 5, 2026: LEMON Manuals is launched! Read the announcement.

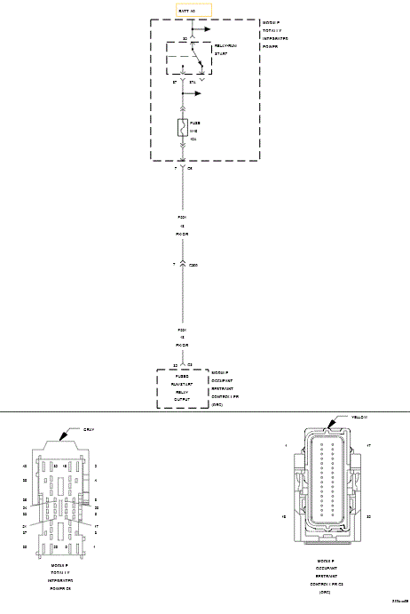
B212C-Ignition Run/Start Input Circuit Open: Notes

Fig 1: Ignition Run/Start Input Circuit Wiring Diagram
GC0131816Courtesy of CHRYSLER GROUP, LLC

For a complete wiring diagram, refer to appropriate SYSTEM WIRING DIAGRAMS article  .