LEMON Manuals: Even more car manuals for everyone: 1960-2025
Home >> Jeep >> 2013 >> Compass Limited, AWD, Trans Mfr CD CVT2 >> Repair and Diagnosis (Single Page) >> Accessories & Equipment >> Infotainment >> Audio (Radio) - Electrical Diagnostics >> DTC Troubleshooting >> B140F-Rear Right Audio Speaker Output Circuit Open - Base >> Notes
April 5, 2026: LEMON Manuals is launched! Read the announcement.

B140F-Rear Right Audio Speaker Output Circuit Open - Base: Notes

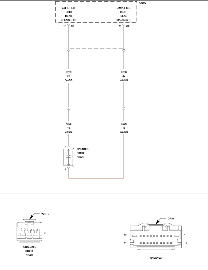
Fig 1: Right Rear Speaker Circuit Diagram - Base
GC0149723Courtesy of CHRYSLER GROUP, LLC

For a complete wiring diagram, refer to appropriate SYSTEM WIRING DIAGRAMS article  .

NOTE:

There are two versions of the B140F DTC test. In order to select the proper test you must know if the vehicle is equipped with an Amplifier. If the vehicle is equipped with an Amplifier use the B140F-PREMIUM test. If the vehicle is not equipped with an Amplifier use the B140F-BASE test.