LEMON Manuals: Even more car manuals for everyone: 1960-2025
Home >> Jeep >> 2015 >> Compass Limited, AWD, Automatic CVT Trans >> Repair and Diagnosis (Single Page) >> Restraints >> Restraints Control Systems >> Occupant Restraint Controller (Orc) - DTCS B1CDC To U1415 >> DTC Troubleshooting >> B212D-Ignition Run Only Input Circuit Open >> Notes
April 5, 2026: LEMON Manuals is launched! Read the announcement.

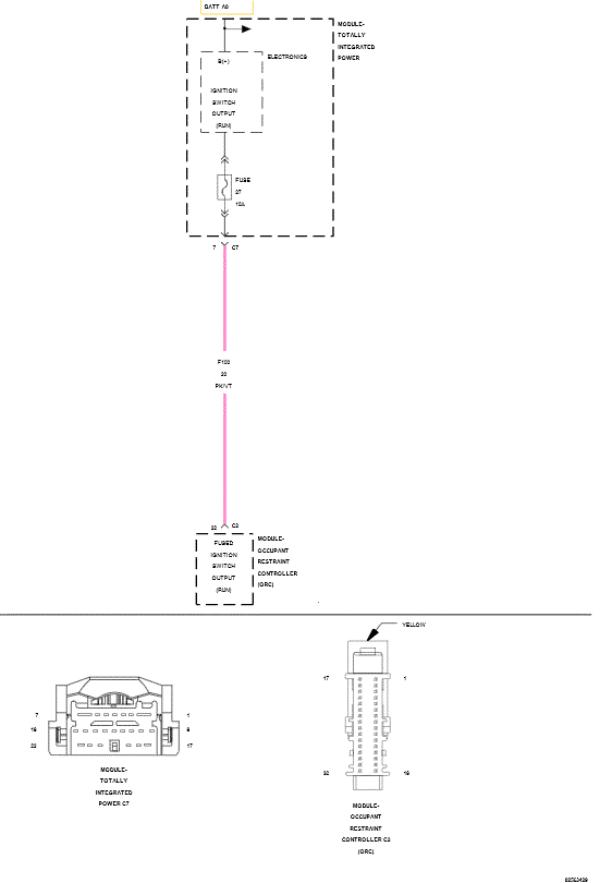
B212D-Ignition Run Only Input Circuit Open: Notes

Fig 1: Occupant Restraint Controller Module & Totally Integrated Power Module Circuit Schematic
GC0138231Courtesy of CHRYSLER GROUP, LLC

For a complete wiring diagram, refer to appropriate SYSTEM WIRING DIAGRAMS article  .