LEMON Manuals: Even more car manuals for everyone: 1960-2025
Home >> Jeep >> 2017 >> Renegade Trailhawk >> Repair and Diagnosis (Single Page) >> Accessories & Equipment >> Drivers Assistance Systems - ADAS >> (Right Blind Spot Sensor Module (RBSS) (BSM) - Electrical Diagnostics) >> DTC Troubleshooting >> C1005-02-RBSS Radar Sensor Address Fault - General Signal Failure >> Notes
April 5, 2026: LEMON Manuals is launched! Read the announcement.

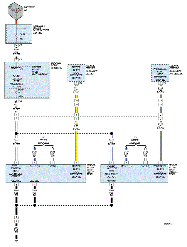
C1005-02-RBSS Radar Sensor Address Fault - General Signal Failure: Notes

GC0168201Courtesy of CHRYSLER GROUP, LLC