Component Inspection
- Check FLS resistance
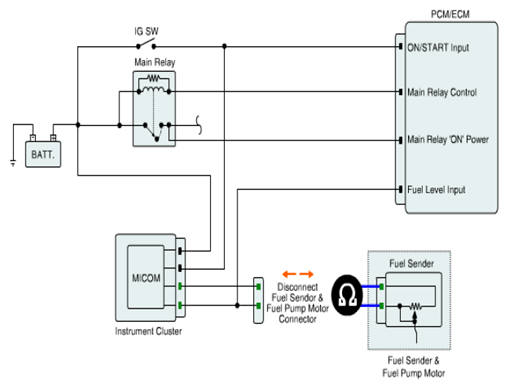
- IG "OFF" and Disconnect Fuel Sender & Fuel Pump Motor connector.
- Remove these senders from fuel tank and measure the resistance of Fuel sender while lifting up and down the fuel level float.
Specification:
FLOAT POSITION CHARTFloat position S/F G/F 7/8 6/8 5/8 1/2 Sender-Resistance (Ω) 6.0±2 15.0±2 25.0±2 36.0±2 50.0±2 66.0±2 Float position 3/8 2/8 1/8 W/G G/E S/E Sub Sender-Resistance (Ω) 86.0±2 110.0±2 142.0±2 170.0±2 184.0±2 200±2 - Does the resistance of FLS change as lifting up and down the fuel level float?
YES
Fault is intermittent such as Float was stuck by something. Thoroughly Check if any foreign material interrupts float moment. Erase DTC and drive the vehicle to satisfy the enable condition (refer to DTC DETECTING CONDITION CHART), then go to "VERIFICATION OF VEHICLE REPAIR " procedure.
NO
Substitute with a known-good Fuel Sender and check for proper operation. If the problem is corrected, replace Fuel Sender and go to "VERIFICATION OF VEHICLE REPAIR " procedure.