LEMON Manuals: Even more car manuals for everyone: 1960-2025
Home >> Kia >> 2011 >> Sorento Base, Automatic >> Repair and Diagnosis (Single Page) >> Accessories & Equipment >> Communication Devices >> Body Control Module (BCM) >> IPM (Intelligent Integrated Platform Module) >> Scantool Diagnostics >> Circuit Diagram
April 5, 2026: LEMON Manuals is launched! Read the announcement.

Circuit Diagram

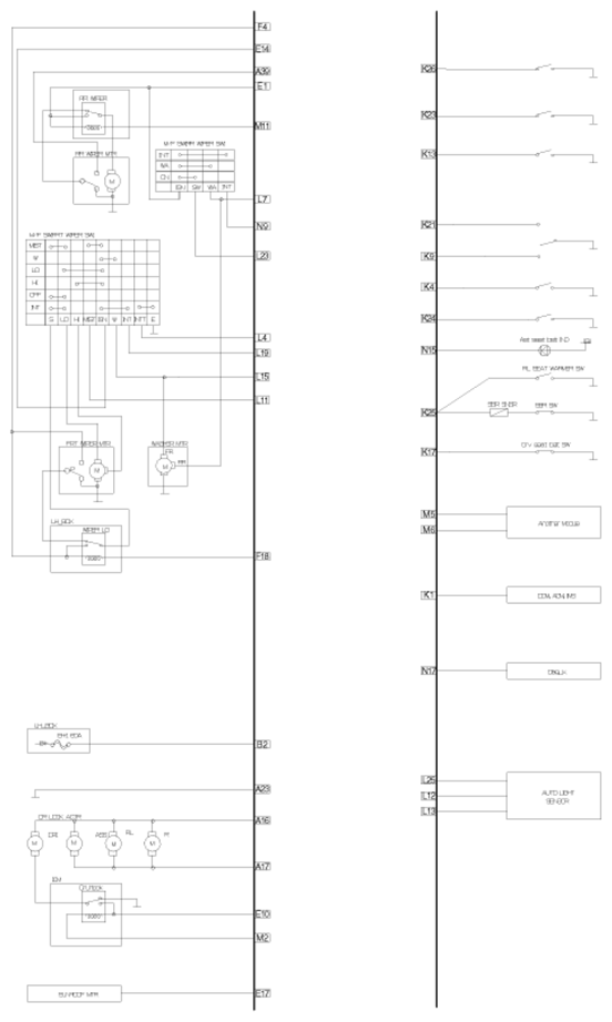
Fig 1: IPM Circuit Diagram (1 Of 5)
G07416759Courtesy of KIA MOTORS AMERICA, INC.
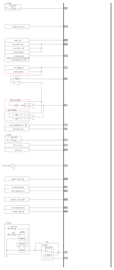
Fig 2: IPM Circuit Diagram (2 Of 5)
G07416760Courtesy of KIA MOTORS AMERICA, INC.
Fig 3: IPM Circuit Diagram (3 Of 5)
G07416761Courtesy of KIA MOTORS AMERICA, INC.
Fig 4: IPM Circuit Diagram (4 Of 5)
G07416762Courtesy of KIA MOTORS AMERICA, INC.
Fig 5: IPM Circuit Diagram (5 Of 5)
G07416763Courtesy of KIA MOTORS AMERICA, INC.