LEMON Manuals: Even more car manuals for everyone: 1960-2025
Home >> Kia >> 2012 >> Rio L4-1.6L >> Repair and Diagnosis >> Powertrain Management >> Computers and Control Systems >> Start / Stop Module >> Diagrams >> Electrical Diagrams >> Engine Control/Fuel System
April 5, 2026: LEMON Manuals is launched! Read the announcement.

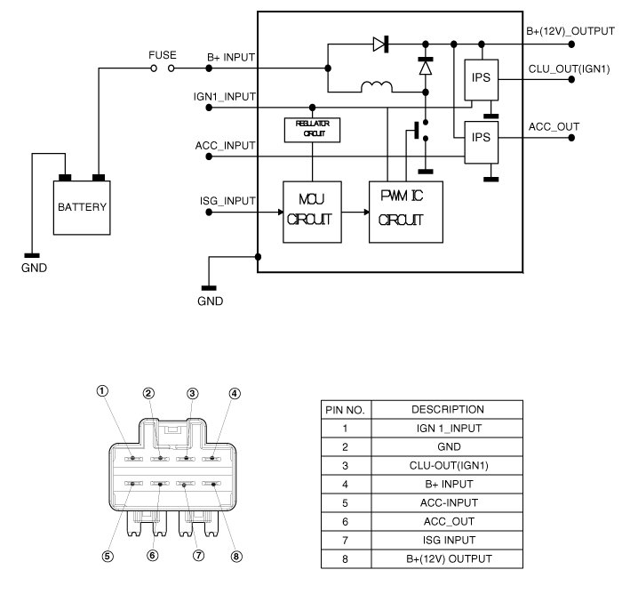
Engine Control/Fuel System





Circuit Diagram





NOTE:
In the ISG mode, if the power of an audio system turns OFF by drawdown while "Auto Starting" or "Idle Starting"function operates, replace the DC/DC converter.