LEMON Manuals: Even more car manuals for everyone: 1960-2025
Home >> Kia >> 2017 >> Forte EX >> Repair and Diagnosis >> Transmission >> Transmission Control Systems >> Automatic Transaxle Control System - 2.0L GDI >> Inhibitor Switch >> Troubleshooting
April 5, 2026: LEMON Manuals is launched! Read the announcement.

Inhibitor Switch: Troubleshooting

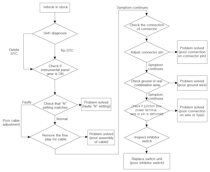
Fig 1: Inhibitor Switch Troubleshooting Procedure Chart
G12163275Courtesy of KIA MOTORS AMERICA, INC.