LEMON Manuals: Even more car manuals for everyone: 1960-2025
Home >> Kia >> 2017 >> Niro EX >> Repair and Diagnosis >> Transmission >> Transmission Control Systems >> Dual Clutch Transmission Control System >> Inhibitor Switch >> Troubleshooting
April 5, 2026: LEMON Manuals is launched! Read the announcement.

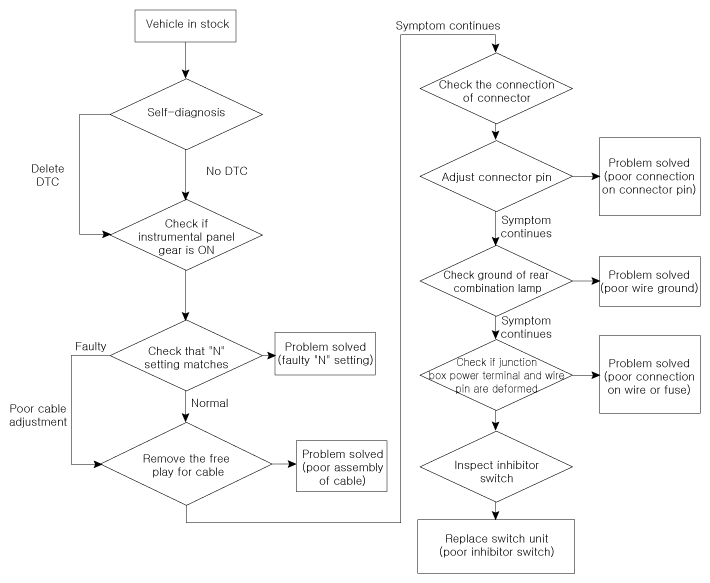
Inhibitor Switch: Troubleshooting

Fig 1: Inhibitor Switch Troubleshooting Flowchart
G12329184Courtesy of KIA MOTORS AMERICA, INC.