LEMON Manuals
: Even more car manuals for everyone: 1960-2025
Home
>>
Kia
>>
2017
>>
Optima Plug-In Hybrid EX
>>
Repair and Diagnosis
>>
Transmission
>>
Transmission Control Systems
>>
Automatic Transaxle Control System (PHEV)
>>
Inhibitor Switch
>>
Troubleshooting
April 5, 2026:
LEMON Manuals is launched!
Read the announcement.
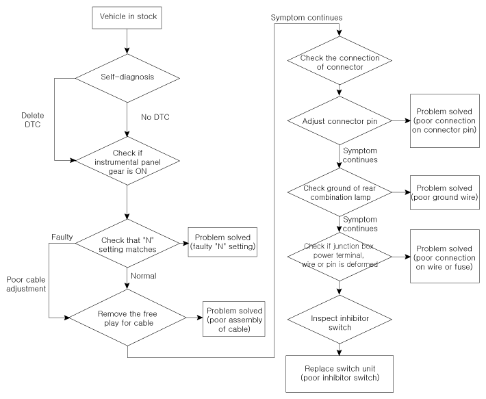
Inhibitor Switch: Troubleshooting
Courtesy of KIA MOTORS AMERICA, INC.