LEMON Manuals: Even more car manuals for everyone: 1960-2025
Home >> Kia >> 2020 >> Cadenza Limited >> Repair and Diagnosis >> Transmission >> Automatic Trans >> Automatic Transaxle Control System >> Position Switch >> Troubleshooting >> Troubleshooting
April 5, 2026: LEMON Manuals is launched! Read the announcement.

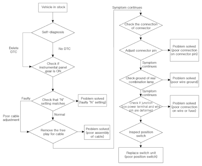
Position Switch: Troubleshooting: Troubleshooting

G13403687Courtesy of KIA MOTORS AMERICA, INC.